| |
Maestría en Ciencias: Productos Naturales y Alimentos (MCPNyAl)
Esta Maestría pertenece al Programa Nacional de Postgrados de Calidad del Consejo Nacional de Humanidades, Ciencias y Tecnologías (CONAHCYT).
Conocimientos deseables en el aspirante para ingresar: matemáticas (aritmética, funciones trigonométricas y álgebra), conocimientos de química general, orgánica, conceptos generales de bioquímica y física, conocimientos básicos de laboratorio de química. El programa de estudios de la MCPNyAl está dirigido a profesionistas que han estudiado una licenciatura en Ingeniería en Alimentos, Ingeniería Química, Ingeniería Bioquímica, Químico Farmacéutico Biólogo, Nutriólogo, o equivalente. El aspirante debe ser capaz de invertir tiempo completo al programa de estudios.
Adicionalmente, es deseable que el aspirante a esta maestría cuente con las capacidades y habilidades siguientes:
- Capacidad de observación, abstracción, análisis y síntesis
- Capacidad para pensar y actuar siguiendo el método científico
- Capacidad para trabajar en equipo, e incorporar nuevas ideas en el análisis de los problemas antes de tomar decisiones
- Facilidad para actuar con serenidad ante situaciones de emergencia
- Habilidad para buscar, sintetizar y transmitir información proveniente de literatura especializada científica
El egresado de la Maestría en Ciencias: Productos Naturales y Alimentos, tendrá la capacidad para realizar investigación en forma independiente, en el sector académico, industrial y social.
Impartir cursos en la docencia tanto a nivel de licenciatura como de postgrado, impartir asesorías de la más alta calidad en el área de química aplicada a los alimentos, aislamiento y cuantificación de metabolitos secundarios de fuentes naturales. Tendrá capacidad para proponer y divulgar soluciones específicas a problemas concretos a través de un proyecto terminal de carácter profesional, y habilidad para continuar su formación profesional con estudios de doctorado afines.
General
Formar especialistas de alto nivel de calidad educativa y humana de las áreas de Química, Bioquímica, Ingeniería en Alimentos, Ciencias de los Alimentos, o áreas afines, capaces de realizar actividades científicas, tecnológicas, profesionales y docentes en química de productos naturales y alimentos que contribuyan al desarrollo de la ciencia y tecnología, y que participen en la formación de recursos humanos de alto nivel académico.
Particulares
- Formar recursos humanos de alto nivel capaces de realizar investigación original relacionada con la química de productos naturales y alimentos.
- Generar conocimiento en la caracterización de principios activos, identificación de trazas de contaminantes y evaluación de propiedades funcionales de los alimentos y el desarrollo de procesos para la obtención de alimentos y productos con beneficios potenciales a la salud.
- Fomentar el aprovechamiento integral y sustentable de recursos naturales para beneficio de la región, del estado, del país y del mundo.
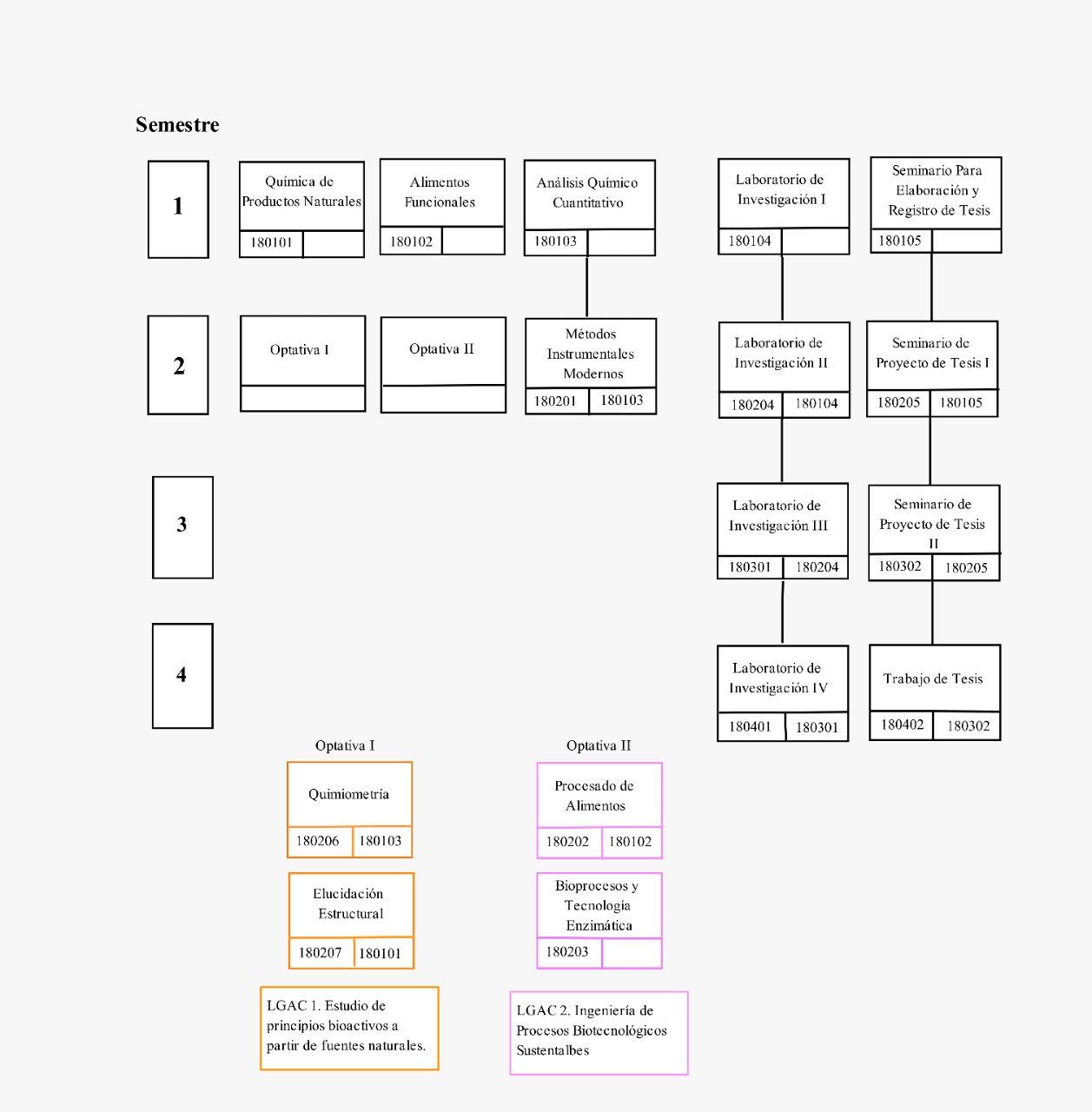
| Semestre |
Asignaturas |
Créditos |
Contenido |
Bibliografía |
| Primer Semestre |
Química de Productos Naturales |
8 |
1. Esteroides
2. Terpenoides
3. Alcaloides
4. Fenoles, colorantes naturales y pigmentos
|
- Medicinal Natural Products. A biosynthetic approach. Paul M. Dewick. John Wiley & Sons Ltd, 2002. England.
- Plant Secondary Metabolites. Occurrence, Structure and Role in The Human Diet. Alan Crozier, Michael N. Clifford, Hiroshi Ashihara, Blackwell Publishing Ltd, 2006.
- Chemistry of Natural Products. Sujata V. Bhat. Bhimsen A. Nagasampagi, Meenakshi Sivakumar. Narosa, Publisinf House, 2005.
- Bioactive natural products. Detection, isolation, and structural determination. Edited by Steven M., Colegate, Russell J., Molyneux. CRC Press; 2008. USA.
- Biogenesis of Natural Products. Baldev Kumar, Harish Kumar Chopra. Alpha Science Internatinal Ltd, 2005.
|
| Alimentos Funcionales |
8 |
1. Generalidades de los alimentos funcionales
2. Alimentos funcionales y la salud
3. Grupos de productos
|
- Essentials of Functional Foods. Mary K. Schmidl, Theodore P. Labuza. Aspen Publishers, Inc. 2000.
- Functional Foods. R. Chadwick et al. Springer, 2003.
- Alimentos Funcionales. Aproximación a una nueva alimentación. Instituto de nutrición y trastornos alimentarios (INUTCAM). Dirección General de Salud Pública y Alimentación. ISBN: 978-84-690-9493-8
- Foods Antioxidants. Technological, Toxicological, and Health Perspectives (Food Science and Technology). Edited by D. L. Madhavi, S. S. Deshpande, D. K. Salunkhe. Marcel Dekker, Inc. 1996.
- Functional Dairy Products. Edited by Tiina Mattila-Sandholm, Maria Saarela. CRC Press, 2003.
|
| Análisis Químico Cuantitativo |
10 |
1. Preparación de muestra
2. Separaciones analíticas
3. Filtración
4. Cromatografía de líquidos preparativa
5. Garantía de calidad
|
- Análisis Químico. Métodos y Técnicas Instrumentales Modernas. Francis Rouessac & Annick Rouessac. Publisher: McGraw Hill, 2003. Traducido de la quinta edición en francés.
- Instrumental Methods in Food Analysis. Techniques and instrumentation in analytical chemistry. Vol 18. J. R.J. Paré, J. M. R. Bélanger. Elsevier Science 1997.
- Practical High Performance Liquid Chromatography. Veronika R. Meyer. John Wiley & Sons, 2004, 4th edition.
- Química Analítica Moderna. David Harvey. McGraw Hill, 2002.
- Validation in Chemical Measurement. Paul De Bièvre & Helmut Günzler, Springer, 2005.
|
| Laboratorio de Investigación I |
10 |
1. La cultura de la seguridad en el laboratorio
2. Planificación prudente de los experimentos
3. Evaluando peligros y los riesgos en el laboratorio
4. Manejo de sustancias químicas
5. Trabajando con químicos
6. Trabajando con equipo de laboratorio
7. Eliminación de residuos
|
- Prudent practices in the laboratory. Handling and disposal of chemical. National Research Council, National Academic Press, 1995.
- Chemistry. An industry-based laboratory manual. John Kenkel. CRC Lewis Publisher. 2000.
- A primer on quality in the analytical laboratory. John Kenkel. National. Science Foundation. 2000.
- Implementing quality in laboratory policies and processes. Using templates, project management, and six sigma. Donell R. Chrstian Jr. Stephanie Drilling. CRC Press Taylor and Francis Group. 2010.
|
| Seminario para Elaboración y Registro del Protocolo de Tesis |
8 |
1. La Ciencia, tecnología e Ingeniería en los Productos Naturales y Alimentos
2. Generación de conocimiento innovador
3. Ética en la investigación
4. La selección del tema de estudio
5. Metodologías para la investigación en productos Naturales y Alimentos
6. Comunicación científica escrita y oral
|
- Your research project. How to manage it. Andy Hunt, Rotledge, 2005.
- Research questions. Richard Andrews, Continuum, 2003.
- Your research project. A step-by-step guide for the first time researcher. Nicholas Walliman & Bousmaha Baiche, Sage Publications, 2001.
- The research project. How to write it. Fourth edition. Ralph Berry. Routledge Taylor and Francis Group. 2002.
-Manual del Protocolo de Investigación: Guía para su elaboración. Jesús Rafael Montesano Delfín. Auroch, 2001.
|
| Segundo Semestre |
Métodos Instrumentales Modernos |
10 |
1. Espectrometría de masa
2. Espectroscopia vibracional
3. Resonancia Magnética Nuclear de 1H y 13C
4. Espectrofotometría de UV/Visible y absorción atómica
|
- Mass spectrometry principles and applications. Edmond de Hofmann and Vincent Stroobant, third edition. John Wiley and Sons, 2007.
- Chemical analysis. Modern instrumentation and techniques. Francis Rouessac and Annick Rouessac, second edition. John Wiley and Sons, 2007.
- Modern Raman spectroscopy- A practical approach. Ewen Smith and Geoffrey Dent, John Wiley and Sons, 2005.
- Spectrometric identification of organic compounds. Robert M. Silverstein, Francis X. Webster & David J. Kimble, John Wiley and Sons, 2005, seventh edition.
- Infrared Spectroscopy: Fundamentals and Applications. Barbara Stuart, 2005.
-Applied NMR Spectroscopy for Chemists and Life Scientists. Oliver Zerbe, Simon Jurt. Wiley-VCH, 2013.
|
| Laboratorio de Investigación II |
10 |
1. Introducción
2. Muestreo aleatorio simple
3. Proporciones y porcentajes de muestreo
4. La estimación del tamaño de muestra
5. Muestreo estratificado
6. Estimadores de relación
7. Muestreo sistemático
8. Muestreo cluster
|
- Sampling techniques. William Cochran, John Wiley and Sons, 1977.
- Sampling for analytical purposes. Pierre Gy, John Wiley and Sons, 1999.
- Sampling statistics. Wayne A. Fuller, Wiley, 2009.
- Statistical methods for food science. Introductory procedures for the food practitioner. John Bower. Wiley-Blackwell. 2009.
|
| Seminario de Proyecto de Tesis I |
8 |
1. ¿Cuáles son las funciones clave en la escritura académica?
2. ¿Cómo se deben presentar los resultados?
3. ¿Qué se necesita saber acerca del estilo de escritura?
4. ¿Cómo acercarse a la escritura del proyecto?: Tips y estrategias
5. Entender el proceso continuo de comunicación oral y escrita
6. ¿Cuáles son los diferentes componentes de un documento de investigación?
7. La presentación oral
|
- Writing up Your University Assignments and Research Project. A practical Handbook. Neil Murray & Geraldine Hughes, McGraw Hill, 2008.
- Your research project. How to manage it. Andy Hunt, Routledge, 2005.
- Manual del Protocolo de Investigación: Guía para su elaboración. Jesús Rafael Montesano Delfín. Auroch, México, 2001.
- Cómo Redactar un Tema. Didáctica de la escritura. María Teresa Serafini. Editorial Paidós, 2005.
|
| Optativa I |
10 |
Ver sección siguiente
|
|
| Optativa II |
10 |
Ver sección siguiente
|
|
| Tercer Semestre |
Laboratorio de Investigación III |
10 |
1. Elegir el procedimiento estadístico correcto
2. Métodos gráficos
3. Distribuciones y tipos de datos
4. Técnicas estadísticas básicas
5. Los valores inconsistentes en los datos analíticos
6. Análisis de varianza (ANOVA)
7. Regresión
|
- Practical Statistics for Analytical Scientistics. A Bench Guide. Stephen L. R. Ellison, Vicki J. Barwick, Trevor J. Duguid Farrant, Royal Society of Chemistry, 2009, Second edition.
- A Practical Guide to Scientific Data Analysis. David Livingstone, Wiley, 2009.
- Practical Statistics for the Analytical Scientist: A Bench Guide (Valid analytical measurement). Peter Bedson, Trevor J. Duguid Farrant, William A. Hardcastle. RSC Publishing, 2009.
- Multivariate Calibration. Harald Martens and Tormod Naes. Wiley, 1992.
|
| Seminario de Proyecto de Tesis II |
8 |
1. Escribiendo durante la investigación
2. Redacción de las secciones de un trabajo de investigación
3. Elección de un journal para publicar
4. Una reescritura final
5. Preparación y envío del manuscrito
|
- From Research To Manuscript. A Guide To Scientific Writing. Michael Jay Katz, Springer, 2009.
- La Investigación Tecnológica. Investigar, idear e innovar en ingenierías y ciencias sociales. Fernando García Córdoba, Editorial Limusa. 2007.
- Metodología de la Tesis. Antonio Luna Castillo, Editorial Trillas, 1996.
-¿Cómo Hacer Una Tesis? Licenciatura, Maestría y Doctorado. Miguel Ángel Gómez Mendoza, Jean-Pierre Deslauriers, María Victoria Alzate Piedrahita. Ecoe Ediciones, 2010.
|
| Cuarto Semestre |
Laboratorio de Investigación IV |
10 |
1. Diseño efectivo de experimentos
2. Validación y desempeño del método
3. Medición de incertidumbre
4. Control de calidad analítico
5. Análisis estadístico con ExcelMR
|
- Practical Statistics for Analytical Scientistics. A Bench Guide. Stephen R. Ellison, Vicky J. Barwick, Trevor J. Duguint Farrant, The Royal Society of Chemistry, 2009, Second edition.
- Statistical Analysis With ExcelMR. Vijay Gupta, VJBooks, 2002.
- A Practical Guide to Scientific Data Analysis. David Livingstone, Wiley, 2009.
- Statistical Analysis of Designed Experiments. Helge Toutenburg, Springer, 2002.
|
| Trabajo de Tesis |
8 |
1. Aspectos claves en la escritura de la tesis
2. Planeación y escritura de las referencias (bibliografía)
3. Escritura de materiales y métodos
4. Escritura de los resultados
5. Escritura de la introducción
6. Estructura de la discusión
7. Figuras y tablas
8. Decidir un título y planear y escribir las otras secciones preliminares y adicionales
9. Formato de la tesis
10. Corrección, impresión, encuadernación y envío
11. El examen oral
12. Supervisión
|
- Enjoy Writing Your Science Thesis or Dissertation. Daniel Holtom, Elizabeth Fisher, Imperial College Press, 1999.
- Guide to Successful Thesis And Dissertation. A Handbook For Students And Faculty. James E. Mauch, Namgy Park, Marcel Dekker Inc., 2003, Fifth edition.
- Metodología de la Tesis. Antonio Luna Castillo, Editorial Trillas, 1996.
- From Research To Manuscript. A Guide To Scientific Writing. Michael Jay Katz, Springer, 2009.
|
*Actividades de aprendizaje
Exposición por parte del maestro; lecturas de artículos científicos con ejemplos específicos para los temas de cada materia.
Revisiones bibliográficas, redacción de proyectos y ensayos, presentaciones de seminarios.
*Criterios y procedimientos de evaluación y acreditación
Exámenes, exposiciones, trabajos escritos y de laboratorio.
Optativas
| Semestre |
Asignaturas |
Créditos |
Contenido |
Bibliografía |
| Segundo Semestre |
LGAC 1. Estudio de principios bioactivos a partir de fuentes naturales |
| Quimiometria |
10 |
1. Evaluación estadística de datos
2. Datos multivariables
3. Análisis de componente principal (PCA)
4. Calibración
5. Diseño de experimentos
|
- Practical Guide to Chemometrics. Paul Gemperline, Taylor and Francis, 2006.
- Introduction to Multivariate Statistical Analysis in Chemometrics. Kurt Varmuza, Peter Filzmoser, CRC Press, 2009.
- Chemometrics. Data Analysis for the Laboratory and Chemical Plant. Richard Brereton, Wiley, 2003.
- A Practical Guide to Scientific Data Analysis. David Livingstone, Wiley, 2009.
- Statistics and Chemometrics for Analytical Chemistry. James N. Miller, Jane Charlotte Miller. PearsonEducation Canada, 2010, 6th edition.
|
| Elucidación estructural |
10 |
1. Espectrometría de masa
2. Espectroscopia de IR
3. Espectroscopia de RMN de 1H
4. Espectroscopia de RMN de 13C
5. Elucidación estructural
|
- Mass Spectrometry Principles and Applications. Edmond de Hofmann, Vincent Stroobant, John Wiley andSons, 2007, Third edition.
- Spectrometric Identification of Organic Compounds. Robert M. Silverstein, Francis X. Webster, David J.Kimble, John Wiley and Sons, 2005, Seventh edition.
- Handbook of spectroscopy. Günter Gauglitz and Tuan Vo-Dinh, Wiley-VCH, 2003.
- Applied NMR Spectroscopy for Chemists and Life Scientists. Oliver Zerbe, Simon Jurt. Wiley-VCH, 2013.
- Infrared Spectroscopy: Fundamentals and Applications. Barbara Stuart, Wiley, 2005.
|
| LGAC 2. Ingeniería de procesos biotecnológicos sustentables |
| Procesado de Alimentos |
10 |
1. Propiedades y alteraciones de los alimentos
2. Tecnologías de preservación tradicional de los alimentos
3. Técnicas de preservación emergente de los alimentos
4. Control de calidad e inocuidad alimentaria
|
- Food Preservation Techniques. Peter Zeuthen and Lief Bogh-Sorensen, CRC, 2003, First edition.
- Food Processing Technology. P. J. Fellows, CRC, 2009, Third edition.
- Emerging Technologies for Food Processing. Da-Wen Sun, Publisher: Academic Press, 2005.
- Novel Food Processing Technologies. Gustavo V. Barbosa-Canovas, Maria S. Tapia, M. Pilar Cano, CRC, 2004.
|
| Bioprocesos y Tecnología Enzimática |
10 |
1. Caracterización de enzimas
2. Inmovilización de enzimas
3. Aplicación industrial de enzimas
4. Crecimiento microbiano y producción de productos biotecnológicos
5. Aplicaciones industriales de microorganismos
6. Procesos de separación en productos biotecnológicos
|
- Enzymes in Food Processing. Tilak Nagodawithana, Gerald Red, Academic Press, 1993, Third edition.
- Biochemical Engineering Fundamentals. James E. Bailey, David F. Ollis, McGraw Hill International, 1986, Second edition.
- Bioprocess Engineering: Basic Concepts. M. Shuler, F. Kargi. Prentice Hall, 2002.
- Proteins: Structures and Molecular Properties. Creighton T. E. Editor: W. H. Freeman, 1992.
|
Currícula
| GENERACIÓN |
NÚMERO DE ALUMNOS |
| 2010-2012 |
2 |
| 2012-2014 |
4 |
| 2013-2015 |
2 |
| 2014-2016 |
6 |
| 2015-2017 |
3 |
| 2016-2018 |
2 |
| 2017-2019 |
4 |
| 2018-2020 |
4 |
| 2019-2021 |
2 |
| 2020-2022 |
5 |
| 2021-2023 |
3 |
Dra. Norma Francenia Santos Sánchez
E-mail: nsantos@mixteco.utm.mx
Obtuvo el grado de Químico Farmacéutico Biólogo en la Universidad Veracruzana, Zona Xalapa con la Tesis Profesional intitulada “Síntesis Total de las Furanocumarinas Isoméricas: (±)-2,3-Dihidro-2-(1’,2’-dihidroxi-1’-metiletil)-7H-furo[3,2-g][1]benzopiran-7-onas”, llevada a cabo en el Instituto de Ciencias Básicas de la Universidad Veracruzana, bajo la dirección del Dr. Ricardo Tovar Miranda en 1996. Obtuvo el grado de Doctora en Ciencias con especialidad en Química Orgánica en el Departamento de Química del CINVESTAV-IPN en el 2003, con la Tesis Doctoral: "Síntesis de Alcaloides del Grupo de la Fisostigmina y su Análisis Conformacional", bajo la dirección de la Dra. Martha Sonia Morales-Ríos. Desde el 2003 es profesora-investigadora del instituto de agroindustrias de la Universidad Tecnológica de la Mixteca. La Dra. Santos ha impartido cursos de química orgánica, bioquímica y química general en la carrera de Ingeniería en Alimentos, así como los cursos de Química de Productos Naturales en la Maestría en Ciencias: Productos Naturales y Alimentos. Las líneas de investigación que desarrolla involucran la evaluación, aislamiento y caracterización de metabolitos secundarios de extractos de frutos y plantas. El material vegetal objeto de estudio es aquél que sea originario de Oaxaca y México para aportar al conocimiento químico y funcional de la biodiversidad. También realiza cuantificaciones de pesticidas, micro- y macroelementos en alimentos. Además otra área del conocimiento de interés que ha desarrollado es la síntesis orgánica de heterociclos derivados de quinoxalinonas, moléculas orgánicas con potencial actividad antioxidante y antimicrobiana. La síntesis propuesta para obtención de estos compuestos es novedosa y versátil. Realiza la cuantificación de propiedades antioxidantes in vitro de los metabolitos aislados, extractos o de los productos de síntesis por métodos espectroscópicos. Estos métodos empleados son: el método de reducción del radical DPPH·, ABTS, FRAP, poder reductor y poder quelante. Ha dirigido y codirigido seis tesis de licenciatura y cuatro de maestría. Tiene la distinción de Investigador Nacional Nivel 1 que otorga el Sistema Nacional de Investigadores (SNI) y la distinción de perfil deseable del Programa para el Desarrollo Profesional Docente (Prodep) que otorga la SEP. Es miembro de la American Chemical Society.
Dr. Raúl Salas Coronado
E-mail: rsalas@mixteco.utm.mx
Raúl Salas Coronado es Ingeniero Químico por la Universidad Veracruzana zona Poza Rica/Tuxpan, su proyecto de tesis de licenciatura, dirigido por la Dra. Angelina Flores Parra/Investigadora adscrita al Departamento de Química del CINVESTAV-IPN en la Cd. de México, se intituló "Síntesis y estudio de la reactividad del ácido-β-benzoilpropiónico" y fue presentado en las instalaciones de la Facultad de Ciencias Químicas en Poza Rica, Veracruz, el dos de octubre de 1998. Tiene el doctorado en Ciencias Químicas otorgado por el CINVESTAV. El proyecto de tesis doctoral se intituló "Influencia de los enlaces lábiles en la estructura y conformación de etanos y butanos α-, β-, y γ-funcionalizados" y estuvo bajo la dirección de la Dra. Angelina Flores Parra de septiembre de 1996 a Junio de 2002. Durante el período comprendido de Julio del 2002 a Junio del 2003 realizó una estancia Postdoctoral en el programa de Ingeniería molecular del Instituto Mexicano del Petróleo (IMP) en la Cd. de México. Durante su estancia en el IMP participó en el desarrollo de formulación de inhibidores de corrosión derivados de aminoalcoholes. Desde septiembre del 2003 es Profesor-Investigador adscrito al Instituto de Agroindustrias de la Universidad Tecnológica de la Mixteca (UTM). El Dr. Salas ha impartido cursos de fisicoquímica, análisis instrumental, química analítica y seminario de tesis en la carrera de Ingeniería en Alimentos, así como los cursos de análisis químico cuantitativo y métodos instrumentales modernos en la Maestría en Ciencias: Productos Naturales y Alimentos. Sus investigaciones están relacionadas con el estudio de productos naturales en plantas y alimentos; y la evaluación del efecto del procesado térmico sobre la composición de pigmentos y antioxidantes en alimentos. Ha dirigido y/o codirigido nueve tesis de licenciatura y cuatro de maestría, ha publicado diecinueve artículos de investigación en revistas internacionales indexadas y tres capítulos de libro en editoriales internacionales. El Dr. Salas es árbitro de las revistas Plant Physiology, Journal of Food Science and Technology and Applied Microbiology and Biotechnology.
Dr. Rogelio Valadez Blanco
E-mail: rvaladez@mixteco.utm.mx
Se graduó como Ingeniero en Alimentos de la Unidad Profesional Interdisciplinaria de Biotecnología del IPN en el año 2000. En el año 2003 obtuvo su maestría en Ciencias de Ingeniería Química y Química Aplicada de la Universidad de Toronto bajo la dirección del Dr. Levente Diosady. En el año 2008 obtuvo su grado de Doctor (PhD) en el Departamento de Ingeniería Química en el Imperial College London bajo la asesoría del Dr. Andrew Livingston. Como resultado de sus estudios de posgrado publicó 5 artículos en revistas científicas internacionales. Desde el año 2009, trabaja en la Universidad Tecnológica de la Mixteca, como Profesor Investigador Titular de la carrera de Ingeniería de Alimentos y donde ha sido coautor de 10 artículos científicos internacionales y 1 capítulo de libro internacional. Es parte del Núcleo Académico Básico del programa de Maestría en Productos Naturales y Alimentos en la misma institución. También ha dirigido 7 tesis de licenciatura y 4 tesis de maestría. Fue ganador del Premio Sergio Sánchez Esquivel 2017 por la dirección del Mejor Protocolo de Maestría en el área de Biotecnología y Bioingeniería, otorgado por la Sociedad Mexicana de Biotecnología y Bioingeniería por el trabajo: Potencial probiótico y producción de péptidos antimicrobianos in vitro de bacterias ácido lácticas del pulque. Asimismo es coinventor de un equipo de monitoreo de color en línea y en tiempo real, que fue registrado como patente mexicana No. 339500 en el año 2016. Actualmente el Dr. Valadez realiza investigación sobre la producción y prueba de biofertilizantes y microorganismos benéficos para la promoción del crecimiento y el combate de enfermedades causadas por hongos fitopatógenos en cultivos de jitomate. También dirige un proyecto de investigación del mejoramiento de la calidad microbiológica y funcional del pulque en el que se realiza el aislamiento y el estudio de bacterias ácido lácticas en relación a su potencial probiótico. Asimismo, está desarrollando proyectos para la separación de macromoléculas (proteínas y carbohidratos) y metabolitos secundarios de interés (compuestos antioxidantes) a partir de extractos de plantas y alimentos usando procesos de membrana de micro, ultra y nanofiltración en colaboración con el Dr. Diosady de la Universidad de Toronto. El Dr. Valadez tiene la distinción de Investigador Nacional Nivel 1 que otorga el Sistema Nacional de Investigadores (SNI) y la distinción de perfil deseable Prodep que otorga la SEP. Actualmente, el Dr. Valadez dirige un proyecto de investigación de estandarización y estudio del potencial funcional del pulque con apoyo del fondo Conacyt-Ciencia Básica y un proyecto de obtención de aislados de proteína y polifenoles a partir de semillas de quinoa usando membranas de ultra y nanofiltración.
Dra. Mirna Patricia Santiago Gómez
E-mail: patsanmx@mixteco.utm.mx
Es Ingeniero Químico con especialidad en Alimentos, egresada del Instituto Tecnológico de Oaxaca en donde también realizó estudios de Maestría en Ingeniería Bioquímica. En el año 2007 obtuvo el grado de Doctor en Ciencias de los Alimentos por la Universidad de Bourgogne, en Dijon, Francia. Desde el 2008 es Profesora-Investigadora Titular adscrita al Instituto de Agroindustrias de la Universidad Tecnológica de la Mixteca, en donde imparte clases referentes a su especialidad en la Licenciatura en Ingeniería de Alimentos y en la Maestría en Ciencias: Productos Naturales y Alimentos. Sus proyectos de investigación comprenden: 1) La extracción, purificación y caracterización de proteínas de productos naturales, así como su uso en sistemas alimentarios. 2) La identificación y caracterización de pequeñas moléculas migrantes en sistemas modelo envase/alimento, y 3) El desarrollo y caracterización de nuevos productos alimenticios. Así también, participa en el desarrollo de proyectos del sector productivo vinculados con la Universidad Tecnológica de la Mixteca. Ha publicado artículos en revistas de índice internacional y formado recursos humanos de nivel Licenciatura y Maestría. Ha participado en proyectos del Programa de Estímulos a la Investigación, Desarrollo Tecnológico e Innovación (2012, 2014 y 2016). Ha recibido reconocimientos por el Sistema Nacional de Investigadores (SNI) (2009-2014) y por el Programa para el Desarrollo Profesional Docente, para el tipo superior (PRODEP) (2009-2019). Ha sido Miembro del Consejo Técnico del Examen General para el Egreso de la Licenciatura en Ingeniería en Alimentos (EGEL-IALIM) (2012-2016). Actualmente es miembro del comité científico de La Sociedad Mexicana de Inocuidad y Calidad para Consumidores de Alimentos (SOMEICCA A.C.) desde el 2016.
Dra. Paula Cecilia Guadarrama Mendoza
E-mail: pcgm@mixteco.utm.mx
Estudió la Licenciatura de Química de Alimentos en la Universidad Autónoma de México (UNAM), obteniendo el grado en el año de 1997 con el trabajo intitulado "Estudio de factibilidad técnica para la obtención de pigmentos a partir de cefalotórax de camarón", bajo la dirección de la Dra. Ma. Del Carmen Durán Domínguez. En el año 1999 obtuvo su grado de Maestría en Ciencia y Tecnología de los Alimentos de la Universidad Autónoma de Querétaro (UAQ) con la tesis "Estudio de la principal proteasa digestiva de Prostephanus truncatus (Horn)", bajo la dirección del Dr. Alejandro Blanco Labra del CINVESTAV-Irapuato. En el año 2013 obtuvo su grado de Doctora en Ciencias en Bioprocesos, otorgado por la Unidad Profesional Interdisciplinaria de Biotecnología del IPN (UPIBI-IPN) con el trabajo intitulado "Productividad y caracterización de cepas parentales e híbridas provenientes de neohaplontes compatibles de Pleurotus spp. de la región mixteca", bajo la dirección del Dr. Gustavo Valencia del Toro de la UPIBI-IPN. Desde el 2000 es Profesora-Investigadora adscrita al Instituto de Agroindustrias de la Universidad Tecnológica de la Mixteca. Ha impartido cursos de microbiología, química general, bioquímica, química de alimentos y evaluación sensorial apoyando a las carreras de Ingeniería en Alimentos e Ingeniería en Computación. Forma parte del Núcleo Académico Básico del Programa de Maestría en Productos Naturales y Alimentos de la UTM. Ha participado en proyectos institucionales y con vinculación a empresas. Ha dirigido y co-dirigido 4 tesis de Licenciatura y 2 de Maestría. Actualmente, es investigadora nivel 1 del SNI y su línea de interés de investigación se relaciona con la caracterización e identificación de cepas microbianas con potencial alimenticio, funcional, medicinal o de biorremediación.
Dra. Edith Graciela González Mondragón
E-mail: edith@mixteco.utm.mx
Tiene el doctorado en Ciencias (Química) de la UAM-Unidad Iztapalapa, en el área de Biofisicoquímica de Proteínas. Realizó una estancia Posdoctoral de 3 años en la Facultad de Medicina de la UNAM, en el departamento de Microbiología y Parasitología, Laboratorio de Biología Molecular de Parásitos. Su trabajo involucra las líneas de investigación: 1) Biotecnología blanca. Aprovechamiento de plantas y desechos agroindustriales para la obtención y caracterización de metabolitos secundarios. 2) Biofisicoquímica de proteínas. Obtención, purificación y caracterización de enzimas: estructural, estabilidad y catálisis. 3) Nanotecnología. Nanoencapsulación de biocompuestos empleando ciclodextrinas y su estudio termodinámico, para su posible uso en el desarrollo de alimentos funcionales. 4) Alimentos Funcionales. Formulación, desarrollo y caracterización de la actividad biológica tales como la antioxidante in vivo empleando a Saccharomyces cerevisiae, y antiviral contra virus de la familia Paramyxoviridae.
Ha impartido 20 asignaturas a nivel licenciatura y 27 a nivel de posgrado. Tiene a la fecha 6 proyectos financiados de los cuales es Responsable Técnico. Posee 14 publicaciones en revistas indexadas, y 7 de divulgación, así como, la publicación de un libro. A la fecha, es directora de tesis de nivel maestría (4) y de nivel licenciatura (5). Ha participado en congresos nacionales e internacionales (26), eventos académicos (20), y ha sido evaluador de convocatorias nacionales e internacionales (20). Ha recibido varias distinciones como la otorgada en el Vigésimo Concurso Anual del Premio a la Investigación 2011, en el Área de Ciencias Básicas e Ingeniería, por parte de la UAM con el trabajo intitulado: Binding Thermodynamics of phosphorylated inhibitors to triosephosphate isomerase and the contribution of electrostatics interactions. Tiene el premio en la categoría de Investigación Tecnológica, en los Premios Estatales 2011, por parte del Consejo Quintanarroense de Ciencia y Tecnología-Gobierno del Estado de Quintana Roo.
Dra. Luz Hermila Villalobos Delgado
E-mail: vidluz@mixteco.utm.mx
Es Ingeniero Agroindustrial por la Universidad Autónoma del Estado de Hidalgo. Obtuvo el grado de Maestra en Ciencias en Producción Animal con área mayor en Ciencia de la Carne por la Universidad Autónoma de Chihuahua. En el 2014 obtuvo el grado de Doctora por la Universidad de León “cum laude” dentro del programa Medicina, Sanidad y Producción Animal y Ciencia de los Alimentos., en León, España. Desde el 2007 es Profesora-Investigadora adscrita al Instituto de Agroindustrias de la Universidad Tecnológica de la Mixteca. Ha impartido asignaturas en la Carrera de Ingeniería en Alimentos y en la Maestría en Ciencias: Productos Naturales y Alimentos. También ha dirigido tesis de Licenciatura y de Maestría. Ha publicado artículos científicos y capítulos de libro con arbitraje internacional. Asimismo, la Dra. Villalobos ha sido árbitro de revistas indexadas en el JCR y de divulgación. Fue beneficiada con recurso financiero del PRODEP y también ha tenido participación en otros proyectos tanto nacionales como internacionales como colaboradora. Sus proyectos de investigación comprenden: 1) Obtención de compuestos antioxidantes a partir de fuentes naturales para alargar la vida de anaquel de productos cárnicos y lácteos, 2) Uso de sub-productos de origen animal como fuentes de compuestos nutricionales en la aplicación de diversos alimentos y 3) Caracterización de productos cárnicos de humedad intermedia. Tiene la distinción de Investigador Nacional Nivel 1 que otorga el Sistema Nacional de Investigadores (SNI) y la distinción de perfil deseable del Programa para el Desarrollo Profesional Docente (Prodep) que otorga la SEP.
Dra. Beatriz Hernández Carlos
E-mail: bhcarlos@mixteco.utm.mx
Beatriz Hernández Carlos es egresada de la Escuela Nacional de Ciencias Biológicas del Instituto Politécnico Nacional de la carrera de Químico Farmacéutico Industrial (1987) y de la Maestría en Química Bioorgánica (1995). El doctorado en Ciencias Químicas lo obtuvo en la Facultad de Química de la Universidad Nacional Autónoma de México en el año 2000. Se desempeñó en la industria farmacéutica como Químico Analista de 1989 a 1992, jefa de Control de Calidad (1992-1993) y jefa de desarrollo de nuevos productos (2000). Fue profesora asociada en la Unidad Profesional Interdisciplinaria de Biotecnología, IPN, D.F. México (1993-2002), Profesora-Investigadora en el Instituto de Recursos, Universidad del Mar, Oaxaca (2002-2013) y desde septiembre del 2013 es profesora investigadora en la Universidad Tecnológica de la Mixteca. Las áreas de investigación que trabaja la Dra. Hernández son: 1) Identificación de especies vegetales de la Sierra Sur y Costa del Estado de Oaxaca con potencial de aplicaciones en las áreas médica, alimenticia o ambiental, y 2) Aislamiento, elucidación estructural y evaluación biológica de productos naturales. Ha dirigido y codirigido seis tesis de licenciatura y cinco de maestría, publicado 28 artículos en revistas indizadas, diez capítulos de libros, expuesto 30 trabajos en congresos y posee tres patentes nacionales. La Dra. Hernández actualmente se encuentra coordinando los proyectos “Establecimiento de indicadores de calidad para el mole negro de Oaxaca”(Sagarpa Conacyt) y “Listado florístico de San Miguel Suchixtepec Miahuatlán, Oaxaca” (UTM) . Pertenece al Sistema Nacional de Investigadores nivel l. El Consejo Oaxaqueño de Ciencia y Tecnología le otorgó el Premio Estatal de Ciencia, Tecnología e Innovación 2013 en el área de Ciencias Químico-Biológicas.
Dra. Thalia Isolda Ramírez Reyes
E-mail: thaliarr@mixteco.utm.mx
Thalia Isolda Ramírez Reyes estudió la licenciatura en Biología en la Facultad de Biología Xalapa (2001-2005) de la Universidad Veracruzana; cursó el Doctorado en Ciencias en Ecología y Biotecnología en el Instituto de Biotecnología y Ecología Aplicada (INBIOTECA), Universidad Veracruzana (2007-2013); realizó una Estancia Posdoctoral en el Laboratorio de Química de Productos Naturales del Instituto de Ecología A. C. (2015-2016). Cuenta con artículos publicados en revistas indexadas, ha participado en diversos congresos y eventos de divulgación de la ciencia; ha impartido asesorías técnicas a nivel licenciatura y maestría. Su interés en investigación se enfoca en la evaluación del potencial antimicrobiano de extractos vegetales sobre agentes de importancia agronómica, relacionando las áreas de fitopatología, microbiología, química, productos naturales y biotecnología principalmente. Actualmente es candidata investigadora del SNI y se desempeña como Cátedra CONACyT en el Instituto de Agroindustrias de la Universidad Tecnológica de la Mixteca, donde participa en el proyecto "Desarrollo de Biofungicidas y promotores del crecimiento para jitomate".
Dr. Héctor Manuel Arreaga González
E-mail: arreagahm@mixteco.utm.mx
Obtuvo el grado de Químico Farmacobiólogo en la Universidad Michoacana de San Nicolás de Hidalgo con la tesis profesional titulada: Estudio Químico de los Extractos Metanólicos de Ageratina glabrata, llevada a cabo en el Instituto de Investigaciones Químico Biológicas de la UMSNH, bajo la dirección de los Doctores Rosa Elva Norma del Río Torres y Mario Armando Gómez Hurtado en 2013. Obtuvo con honores el grado de Maestro en Ciencias Químicas con la tesis: Determinación estructural de derivados de timol de Ageratina glabrata, llevada a cabo en el Instituto de Investigaciones Químico Biológicas de la UMSNH, bajo la dirección de los Doctores Rosa Elva Norma del Río Torres y Mario Armando Gómez Hurtado en 2015. Obtuvo con honores el grado de Doctor en Ciencias Químicas con la tesis: Configuración absoluta de derivados de timol de la tribu Eupatorieae, llevada a cabo en el Instituto de Investigaciones Químico Biológicas de la UMSNH, bajo la dirección de los Doctores Mario Armando Gómez Hurtado y Rosa Elva Norma del Río Torres en 2015. Realizó una estancia posdoctoral en el departamento de Farmacología del Centro de Investigación y de Estudios Avanzados del Instituto Politécnico Nacional (Cinvestav) en el laboratorio del Dr. Pedro Joseph-Nathan (2019-2020). El Dr. Arreaga se ha enfocado en la caracterización estructural y determinación de la configuración absoluta de estructuras terpénicas a través de los métodos de Dicroísmo Circular Vibracional y Electrónico. Es miembro del Sistema Nacional de Investigadores nivel candidato desde el año 2021. Actualmente su producción académica abarca la dirección de dos tesis de nivel licenciatura, la publicación de 4 artículos científicos en la revista Journal of Natural Products, así como la publicación de un capítulo de libro. En el año 2020 la Universidad Michoacana de San Nicolás de Hidalgo le otorgó la medalla al mérito universitario “Doctor Ignacio Chávez Sánchez”. Actualmente como parte de una estancia posdoctoral, el Dr Arreaga es profesor investigador invitado, adscrito al instituto de Agroindustrias de la Universidad Tecnológica de la Mixteca donde ha impartido la materia de Química de productos Naturales en la Maestría en Ciencias: Productos Naturales y Alimentos.
LGAC 1. Estudio de principios bioactivos a partir de fuentes naturales
En esta LGAC se desarrollan proyectos que involucran extracción, separación, cuantificación, caracterización, conservación y monitoreo de compuestos bioactivos. Así como la evaluación in vitro e in vivo de propiedades biológicas y funcionales de productos naturales, desechos agroindustriales y alimentos. Se utilizan métodos de extracción generales tales como la extracción líquido-líquido o sólido-líquido, así como también extracción con Soxhlet, asistida por microondas o ultrasonido y microextracción en fase sólida. La separación de compuestos de interés involucra métodos de membranas de ultra- y nanofiltración, así como métodos cromatográficos de líquidos o gases con sistemas de detección simples. Las membranas de filtración se utilizan para refinar los extractos, previo a la utilización de técnicas cromatográficas. En la cuantificación de los compuestos de interés se emplean métodos analíticos e instrumentales que permiten la medición de compuestos bioactivos o metabolitos secundarios. La actividad de extractos, fracciones y compuestos puros se determina usando experimentos in vitro para evaluaciones antioxidantes, antidiabéticas, antitopoisomerasa, antimicrobianas e in vivo para actividad plaguicida. La caracterización se realiza a través de espectrometría de masa de baja y alta resolución, espectroscopía de infrarrojo (IR), Resonancia Magnética Nuclear (RMN) de 1H y 13C uni- y bidimensional e incluso difracción de rayos X. Adicionalmente, se realizan síntesis orgánicas para la obtención de compuestos con bioactividad; así como el desarrollo e implementación de métodos enzimáticos y fermentativos para la producción y monitoreo de productos de interés en la industria de los alimentos y el sector salud.
LGAC 2. Ingeniería de procesos biotecnológicos sustentables.
Esta LGAC tiene como objetivo el desarrollo de bioprocesos sustentables y sistemas de separación de compuestos bioactivos de alto valor agregado y biocatalizadores con aplicación tecnológica. Está relacionada con el desarrollo de procesos biotecnológicos para aprovechar residuos agroindustriales líquidos o sólidos, involucrando tratamientos fisicoquímicos y/o biológicos, tales como el aprovechamiento del suero lácteo, de las vinazas mezcaleras y otros residuos de la industria de alimentos. Estos procesos están orientados principalmente a generar productos de interés comercial, por ejemplo biomasa, biocombustibles, probióticos derivados de agaves, proteínas vegetales de alta calidad nutrimental, biofertilizantes y agentes de control biológico, hongos comestibles, así como metabolitos secundarios derivados de microorganismos como péptidos bioactivos, enzimas, ácidos grasos poliinsaturados, prebióticos, vitaminas, y compuestos fenólicos. Estos últimos son de particular interés, debido a que tienen un alto valor agregado atribuido a su actividad antioxidante, asociada con la prevención del cáncer, enfermedades cardiovasculares y neurodegenerativas. Esta línea, también está asociada con la producción enzimática de aromas derivados de aldehídos y ésteres.
| ALUMNO |
DIRECTOR DE TESIS |
TUTOR DE SEGUIMIENTO ACADÉMICO |
| I.A. Luis Erick Mota Pacheco |
Dr. Rogelio Valadez Blanco |
Dr. Raúl Salas Coronado |
| I.A. Stefi Castillejos Márquez |
Dr. Vania Robles Gonzáles |
Dr. Raúl Salas Coronado |
| I.A. Nancy Girón Cruz |
Dr. Raúl Salas Coronado |
Dr. Rogelio Valadez Blanco |
| I.A. Analleli Jiménez Durán |
Dr. Raúl Salas Coronado |
Dra. Norma Francenia Santos Sánchez |
| I.A. Armando Torralba González |
Dra. Edith Graciela González Mondragón |
M.C. Alma Yadira Salazar Govea |
| I.Q.I. Joseoziel Llaguno Guilberto |
Dra. Norma Francenia Santos Sánchez |
Dra. Edith Graciela González Mondragón |
| I.I.A. Dora Jhanina Rodríguez Fernández |
Dra. Norma Francenia Santos Sánchez |
Dra. Beatriz Hernández Carlos |
| I.A. Heriberto Fortino Ramírez Cariño |
Dr. Rogelio Valadez Blanco |
Dr. Raúl Salas Coronado |
| I.A. Abimael López Hernández |
Dra. Edith Graciela González Mondragón |
Dra. Mirna Patricia Santiago Gómez |
| Q.F.B. Eunice Ordaz Díaz |
Dra. Norma Francenia Santos Sánchez |
Dra. Beatriz Hernández Carlos |
| I.A. Elisa Ortigoza Reyes |
Dr. Rogelio Valadez Blanco |
Dra. Paula Cecilia Guadarrama Mendoza |
| I.A. Magdalena Paz Oropeza Guerrero |
Dra. Paula Cecilia Guadarrama Mendoza |
M.C. Alma Yadira Salazar Govea |
| I.A. Francisco Javier Santiago y Santiago |
Dr. Raúl Salas Coronado |
Dr. Rogelio Valadez Blanco |
| I.A. José Francisco Gómez Castillo |
Dra. Edith Graciela González Mondragón |
Dra. Paula Cecilia Guadarrama Mendoza |
| I.A. Antonio Moreno Niño |
Dra. Mirna Patricia Santiago Gómez |
Dr. Raúl Salas Coronado |
| I.Q. Yesica Ruíz Ramírez |
Dr. Rogelio Valadez Blanco |
Dra. Norma Francenia Santos Sánchez |
| I.A. Erika López Rodríguez |
Dra. Edith Graciela González Mondragón |
Dra. Beatriz Hernández Carlos |
| Q.F.B. Filiberto Miguel Zúñiga |
Dr. Raúl Salas Coronado |
Dra. Paula Cecilia Guadarrama Mendoza |
| I.A. Héctor Cruz Santiago |
Dra. Beatriz Hernández Carlos |
Dr. Raúl Salas Coronado |
| I.A. Cristian Ricardo Hernández Marín |
Dra. Paula Cecilia Guadarrama Mendoza |
Dra. Mirna Patricia Santiago Gómez |
| I. Amb. Ernestina Cuevas Sánchez |
Dra. Paula C. Guadarrama Mendoza |
Dra. Beatriz Hernández Carlos |
| Biol. Miriam Rojas Orizonte |
Dra. Beatriz Hernández Carlos |
Dr. Rogelio Valadez Blanco |
| I.A. Dalia Itzel Zafra Cirpian |
Dra. Luz H. Villalobos Delgado |
Dr. Raúl Salas Coronado |
| I.B. Alba Arely Tliyayatzi Bello |
Dra. Thalia Isolda Ramírez Reyes |
Dra. Paula Cecilia Guadarrama Mendoza |
| Nutrióloga Viviana Maya Sernas |
Dra. Paula Cecilia Guadarrama Mendoza |
Dra. Norma Francenia Santos Sánchez |
| I.A. Ángela Martínez Monterroza |
Dra. Thalia Isolda Ramírez Reyes |
Dra. Beatriz Hernández Carlos |
| I.A Rosa Isela Ruiz Ruiz |
Dra. Mirna Patricia Santiago Gómez |
Dra. Edith Graciela González Mondragón |
| I.I.A. Jerzain Guillermo Martínez Gómez |
Dr. Raúl Salas Coronado |
Dra. Norma Francenia Santos Sánchez |
| I.A. Juan Carlos Barragán Ambrosio |
Dr. Raúl Salas Coronado |
Dra. Paula C. Guadarrama Mendoza |
| I.Q. Concepción Calderón García |
Dra. Paula C. Guadarrama Mendoza |
Dra. Mirna Patricia Santiago Gómez |
| I.Q. Yareli Espinoza Ramírez |
Dr. Raúl Salas Coronado |
Dra. Norma Francenia Santos Sánchez |
| I.Q. Isabel Hernández Méndez |
Dr. Rogelio Valadez Blanco |
Dra. Paula C. Guadarrama Mendoza |
| I.I.A. Rubí Vázquez Mora |
Dr. Rogelio Valadez Blanco |
Dra. Thalía I. Ramírez Reyes |
| L.I.B. Alejandro Osorio Sierra |
Dr. Rogelio Valadez Blanco |
Dr. Héctor Manuel Arreaga González |
| L.I.F. Merari Santa Cruz Villamil |
Dra. Paula Cecilia Guadarrama Mendoza |
Dr. Raúl Salas Coronado |
| L.A. Maivellyne Terán Velázquez |
Dra. Thalía I. Ramírez Reyes |
Dra. Paula C. Guadarrama Mendoza |
Publicaciones
| Publicación |
Autores |
| Chemical composition, color, and antioxidant activity of three varieties of Annona diversifolia Safford fruits. Industrial Crops and Products. 2011, 34, 1262-1268. |
Julián-Loaeza, A. P.; Santos-Sánchez, N. F.; Valadez-Blanco, R.; Sánchez-Guzmán, B. S.; Salas-Coronado, R. |
| Chemical and pharmacological aspects of capsaicin. Review. Molecules. 2011, 16, 1253-1270. |
Reyes-Escogido, M. L.; Gonzalez-Mondragón, E. G.; Vazquez-Tzompantzi, E. |
| Effect of rotating tray drying on antioxidant components, color and rehydration ratio of tomato saladette slices. LWT Food Science and Technology. 2012,46, 298-304. |
Santos-Sánchez, N. F.; Valadez-Blanco, R.; Gómez-Gómez, M. S.; Pérez-Herrera, A., Salas-Coronado, R. |
| Treatment of mezcal vinasses: A review. Journal of Biotechnology. 2012, 157, 524–546. |
Robles-González, V.; Galíndez-Mayer, J.; Rinderknecht-Seijas, N.; Poggi-Varaldo, H. M. |
| The artisanal production of pulque, a traditional beverage of the Mexican highlands. Probiotics and Antimicrobial Proteins. 2012, 4, 140-144. |
Valadez-Blanco, R.; Bravo-Villa, G.; Santos-Sánchez, N. F.; Velasco-Almendarez, S. I.; Montville, T. J. |
| Effects of a buried cysteine-to-serine mutation on yeast triosephosphate isomerase structure and stability. International Journal of Molecular Science. 2012, 13, 10010-10021. |
Hernández-Santoyo, A.; Domínguez-Ramírez, L.; Reyes-López, C. A.; González-Mondragón, E.; Hernández-Arana, A.; Rodríguez-Romero, A. |
| Biochemical characterization of recombinant L-asparaginase (AnsA) from Rhizobium etli, a member of an increasing Rhizobial-type family of L-asparaginases. Journal of Biotechnology. 2012, 22, 292-300. |
Moreno-Enríquez, A.; Evangelista-Martínez, Z.; González-Mondragón, E. G.; Calderon-Flores, A.; Arreguin, R.; Perez-Rueda, E.; Huerta-Saquero, A. |
| Determinación de un método para la obtención de residuos fibrosos con mayor contenido de fibra dietética soluble. Revista Salud Pública y Nutrición. 2012, 2, 471-474. ISSN 1870-0160. |
López Luna, J.; Priego Mendoza, N.; Santiago Gómez, M. P.; Betancur Ancona, D. |
| Factors affecting the antioxidant content of fresh tomatoes and their processed products. En: Tomatoes: Cultivation, varieties and nutrition. 2013, Editorial Nova Science Publishers, 191. |
Santos-Sánchez, N. F.; Valadez-Blanco, R.; Salas Coronado, R. |
| Estudio comparativo de las propiedades fisicoquímicas y nutrimentales de almidón obtenido a partir de dos especies de malanga (Colocasia antiquorum y Colacasia esculenta) cultivadas en el estado de Oaxaca. En memorias del Congreso Internacional Academia Journals Celaya. 6-8 noviembre 2013. Celaya, Guanajuato. ISSN 1946-5351. Vol. 5, No. 3, pp 1382-1387. |
González Mondragón, E. G.; Betancur Ancona, D.; Ríos Ríos, K. L.; Ramírez Jiménez, M. |
| Complete 1H NMR assignments of pyrrolizidine alkaloids and a new eudesmanoid from Senecio polypodioides. Magnetic Resonance in Chemistry. 2014, 52, 251–257. |
Villanueva-Cañongo, C.; Pérez-Hernández, N.; Hernández-Carlos, B.; Cedillo-Portugal, E.; Joseph-Nathan, P.; Burgueño-Tapia, E. |
| Polyphenolic content, free radical-scavenging activity and isolation of tiliroside from Heliocarpus terebinthinaceus (Tiliaceae) seeds. Journal of Biological Science. 2014, 14, 376-380. ISSN 1727-3048. doi: 10.3923/JBS.2014.376.380. |
Santos-Sánchez, N. F.; Flores-Parra, A.; Valadez-Blanco, R.; Fernández-Rojas, B.; Martínez-Vásquez, J. B.; Salas-Coronado, R. |
| Effect of crude extracts from some Oaxacan flora on two deleterious fungal phytopathogens and extract compatibility with a biofertilizer strain. Frontiers in Microbiology. 2014, 5, 1-10.doi: 10.3389/fmicb.2014.00383. |
Lira-De León K.I.; Ramírez-Mares M.V.; Sánchez-López V.; Ramírez Lepe M.; Salas-Coronado, R.; Santos-Sánchez N.F.; Valadez-Blanco R.; Hernández-Carlos B. |
| Morphology and mycelial growth rate of Pleurotus spp. strains from the mexican mixtec region. Brazilian Journal of Microbiology. 2014, 45, 861-872. |
Guadarrama-Mendoza, P. C.; Valencia del Toro, G.; Ramírez-Carrillo, R.; Robles-Martínez, F.; Yañez-Fernández, J.; Garín-Aguilar, M. E.;. Hernández, C. G.; Bravo-Villa, G. |
| Percepción sensorial del queso de aro tradicional empleando como envase natural la hoja de palma del género Brahea dulcis. En B. Cavallotti Vázquez, B. Ramírez Valverde, A. Cesín Vargas y J. Ramírez Juárez, (Eds.) Estudios socioeconómicos y ambientales de la ganadería. Chapingo: Universidad Autónoma de Chapingo, 2015, 337-352.ISBN 978-607-12-0417-2. |
Barrera-García, V.D.; Contreras Martínez, P.; Quintero Salazar, B.; Santiago Gómez, M.P. |
| Plant-derived natural products from the American continent for the control of phytopathogenic fungi: A review. Journal of Globlal Innovation in Agricultural and Social Sciences. 2015, 3, 96-118.ISSN (Online): 2311-3839; ISSN (Print): 2312-5225 |
Ramirez-Mares, M. V.; Hernandez-Carlos, B. |
| Antiamoebic activity of Adenophyllum aurantium (L.) Strother and its effect on the actin cytoskeleton of Entamoeba histolytica. Frontiers in Pharmacology. 2016. 7, 169. |
Herrera-Martínez, M.; Hernández-Ramírez, V. I.; Hernandez-Carlos, B.; Chávez-Munguía, B., Calderón-Oropeza, M. A.; Talamás-Rohana, P. |
| Chemical and technological properties of avocado (Persea americana Mill.) seed fibrous residues. Food and Bioproducts Processing. 2016, 100, 457-463. |
Barbosa-Martín, E.; Chel-Guerrero, L.; González-Mondragón, E.; Betancur-Ancona, D. |
| Physicochemical and nutritional characterization of starch isolated from Colocasia antiquorum cultivated in Oaxaca, México. Journal of Chemistry. Volume 2016, Article ID 6721418, 1-7 pp http://dx.doi.org/10.1155/2016/6721418. |
Ríos-Ríos, K.; González-Mondragón, E.; Segura-Campos, M.; Ramírez-Jiménez, M.; López-Luna, J.; López-Martínez, I.; Betancur-Ancona, D. |
| Thermodynamic analysis of ferulate complexation with alpha-, beta- and gamma-cyclodextrins. Thermochimica Acta. 2016. 634:1-5. doi.org/10.1016/j.tca.2016.04.009. |
González-Mondragón, E.; Torralba-González, A.; García-Gutiérrez, P.; Robles-González, V. S.; Salazar-Govea, A. Y.; Zubillaga, R. |
| Some physicochemical and rheological properties of starch isolated from avocado seeds. International Journal of Biological Macromolecules. 2016, 86, 302-308. doi: 10.1016/j.ijbiomac.2016.01.052. |
Chel-Guerrero, L.; Barbosa-Martín, E.; Martínez-Antonio, A.; González Mondragón, E.; Betancur-Ancona, D. |
| On the effects of the temperature control at the performance of a dehydration process: Energy optimization and nutrients retention. The International Journal of Advanced Manufacturing Technology. 2016, 86 , 3157-3171. doi: 10.1007/s00170-016-8481-z |
Santos-Sánchez, N. F.; Salas-Coronado, R.; Santos-Sánchez, O. J.; Romero, H.; Garrido-Aranda, E. |
| Effect of nitrogen fertilization and Bacillus licheniformis biofertilizer addition on the antioxidants compounds and antioxidant activity of greenhouse cultivated tomato fruits (Solanum lycopersicum L. var. Sheva). Scientia Horticulturae. 2016, 201, 338-345. ISSN: 0304-4238. doi:10.1016/j.scienta.2016.02.015 |
Ochoa-Velasco, C. E.; Valadez-Blanco, R.; Salas-Coronado, R.; Sustaita-Rivera, F.; Hernández-Carlos, B.; García-Ortega, S.; Santos-Sánchez, N. F. |
| Lipids rich in ω-3 polyunsaturated fatty acids from microalgae. A review. Applied Microbiology and Biotechnology. 2016, 100, 8667-8684. doi: 10.1007/s00253-016-7818-8 |
Santos-Sánchez, N. F.; Valadez-Blanco, R.; Hernández-Carlos, B.; Torres-Ariño, A.; Guadarrama-Mendoza, P. C.; Salas-Coronado, R. |
| Efecto antioxidante de epazote (Chenopodium ambrosioides L.) en carne molida cruda de bovino. NACAMEH. 2016. 10, 35-48. |
Villalobos-Delgado LH.; González Mondragón E.G.; Salazar Govea A.Y.M; Santiago-Castro J.T.; Ramírez Andrade J. |
| Efecto de la incorporación de avena en polvo sobre la textura del queso Petit Suisse. Avances y Perspectivas en Biotecnología y Ciencias Agropecuarias. 2016. 318-331. ISBN 978-9929-8141-5-8. |
Villalobos Delgado L.H.; Arcila-Lozano L.; Santiago-Gómez M.P.; Ramírez-Andrade J.; Soto S.; González-Montiel L. |
| Análisis de Cnidoscolus aconitifolius(Chaya) como posible fuente de ácido ferúlico. Compendio Investigativo de Academia Journals Celaya 2017. Academia Journals. ISBN 978-1-939982-32-2. |
Ortíz-Mora, E.F.;González-Mondragón, E.G.; Hernández-García, Y.; Villalobos-Delgado, L.H.; Santiago-Gómez, M.P.; Salazar-Govea, A.Y. |
| Phenolic compounds in genus Smilax (sarsaparilla). Phenolic compounds book. - Natural Sources, Importance and Applications, Prof. Marcos Soto-Hernández (Ed.), InTech, 2017 pp-233-260. Available from: http://www.intechopen.com/books/phenolic-compounds-natural-sources-importance-and-applications/phenolic-compounds-in-genus-smilax-sarsaparilla- ISBN 978-953-51-5124-1. |
Salas-Coronado, R.; Hernández-Carlos, B.; Llaguno-Guilberto, J.; Santos-Sánchez, N. F. |
| Evaluation of anticancer potential of eight vegetal species from the state of Oaxaca. African Journal of Traditional, Complementary and Alternative Medicines. 2017. 14, 61-73. |
Lira-De León, K. I.; Herrera-Martínez, M.; Ramírez-Mares, M. V.; Hernández-Carlos, B. |
| Pulque: fuente de probióticos y péptidos antimicrobianos. BioTecnología. 2017, 21, 37-57. |
Ruiz-Ramírez Y.; Guadarrama-Mendoza, P.C.; Valadez Blanco R. |
| Natural antioxidant extracts as food preservatives. Acta Scientiarum Polonorum Technologia Alimentaria. 2017, 16, 1-10. http://dx.doi.org/10.17306/J.AFS.2017.0530. |
Santos-Sánchez, N.F.; Salas-Coronado, R.; Valadez-Blanco, R.; Hernández-Carlos, B.; Guadarrama-Mendoza, P.C. |
| Potential application of epazote (Chenopodium ambrosioides L.) as natural antioxidant in raw ground pork. LWT- Food Science and Technology. 2017, 84, 306-313. |
Villalobos-Delgado, Luz H.; González-Mondragón, E. G.; Salazar Govea, A.Y.; Ramírez Andrade, J.; Santiago-Castro, T. |
| Effects of sunflower soap stocks on light lamb meat quality. Journal of Animal Science. 2017, 95, 3455-3466 |
Blanco, C.; Giráldez, J.F.; Morán, L.; Mateo, J.; Villalobos-Delgado, Luz H.; Andrés, S.; Bodas, R. |
| Productivity and antioxidant activity of wild, reconstituted and hybrid strains of the pink oyster mushroom, Pleurotus djamor (Agaricomycetes) from Mexico. International Journal of Medicinal Mushrooms. 2018, 20, 607-621 doi: 10.1615/IntJMedMushrooms.2018026382. |
Oropeza-Guerrero M.P.; Santos-Sánchez N.F.; Salas-Coronado R.; Valadez-Blanco R.; Hernández-Carlos B.; Guadarrama-Mendoza P.C. |
| Biological activities of plants from genus Annona (Chapter 2) en Antioxidants in foods and its aplications. Emad Shalaby (Ed.),2018 pp: 29-48. IntechOpen. Print ISBN 978-1-78923-378-0. ISBN 978-1-78923-379-7. doi: 10.5772/intechopen.75299. Available from: https://www.intechopen.com/books/antioxidants-in-foods-and-its-applications/biological-activities-of-plants-from-genus-annona |
Santos-Sánchez NF, Salas-Coronado R.; Hernández-Carlos B.; Pérez-Herrera A.; Rodríguez-Fernández DJ. |
| Natural antioxidants in fresh and processed meat. In Sustainable Meat and Processing, C.M. C.M. Galanakis (Ed.), Academic Press. 2019, DOI: https://doi.org/10.1016/B978-0-12-814874-7.00011-0 |
Villalobos-Delgado L.H.;, Mateo J, Caro I.; Leal-Ramos M.Y.; Gutiérrez Méndez N.; Gómez Cansino R.; González-Mondragón E.G. |
| Natural antimicrobials agents to improve foods shelf life. In: Food Quality and Shelf Life, Academic. Press. C.M. Galanakis (Ed.), Academic Press.2019, pp:125-157 DOI: https://doi.org/10.1016/B978-0-12-817190-5.00004-5 |
Villalobos-Delgado L.H.;, Nevárez-Moorillon, G.V.; Caro, I.; Quinto, E.; Mateo, J. |
| Alkaline Extraction and Purification of Huauzontle (Chenopodium berlandieri,subsp. Nuttalliae) Seed Proteins by Ultrafiltration Membranes. In 2019, IEEE International Conference on Applied Science and Advanced Technology (iCASAT) pp. 1-6. IEEE. |
Hernández-Marín, C.R.; Guadarrama-Mendoza, P.C.; Valadez-Blanco, R.;Villalobos-Delgado, L.H.; Chen, B. K.; Diosady, L. |
| Food Safety through Natural Antimicrobials. Antibiotics,2019, 8, 1-30. |
Quinto, E.J.; Caro., I.; Villalobos-Delgado, L.H.; Mateo., J.; De-Mateo-Silleras, B.; Redondo-De-Rio, M.P. |
| Genuine Cheese from Mexico (Chapter 13). In Cheeses Around the World: Types, Production, Properties and Cultural and Nutritional Relevance. Guiné RPF, dos Reis Correira, PM, Ferrão (Eds). Nova Publisher 2019. ISBN:Â 978-1-53615-418-4 |
Salas-Coronado R.; Villanueva-Cañongo C.; Santos-Sánchez NF.; Hernández-Carlos B.; Valadez-Blanco R.; Guadarrama-Mendoza P.C. |
| Shikimic acid Pathway in biosynthesis of phenolic compounds (Chapter 3). In Plant Physiological Aspects of Phenolic Compounds. M. Soto-Hernández, R. García-Mateos and M. Palma Tenango (Eds), IntechOpen. 2019 pp: 35-49. Print ISBN 978-1-78984-033-9, Online ISBN 978-1-78984-034-6, eBook (PDF) ISBN 978-1-78985-640-8. doi: http://dx.doi.org/10.5772/intechopen.83815 Available from: https://www.intechopen.com/online-first/shikimic-acid-pathway-in-biosynthesis-of-phenolic-compounds. |
Santos-Sánchez NF, Salas-Coronado R.; Hernández-Carlos B.; Villanueva-Cañongo C. |
| Antioxidant compounds from agro-industrial residues (Chapter 4). In Antioxidants. E. Shalaby (Ed) 2019, pp: 65-80. IntechOpen. ISBN 978-1-78923-920-1, Print ISBN: 978-1-78923-919-5, eBook (PDF) ISBN: 978-1-83962-725-5. doi: 10.5772/intechopen.85184. Available from: https://www.intechopen.com/online-first/antioxidant-compounds-from-agro-industrial-residue |
Hernández-Carlos B.; Santos-Sánchez NF.; Salas-Coronado R.; Villanueva-Cañongo C.; Guadarrama-Mendoza PC. |
| Antioxidant compounds and their antioxidant mechanisms Chapter 2). In Antioxidants E. Shalaby (Ed.), 2019. IntechOpen. ISBN 978-1-78923-920-1. eBook (PDF) ISBN: 978-1-83962-725-5. doi: 10.5772/intechopen.85270. Available from: https://www.intechopen.com/online-first/antioxidant-compounds-and-their-antioxidant-mechanism |
Santos-Sánchez NF.; Salas-Coronado R.; Villanueva-Cañongo C.; Hernández-Carlos B |
| Insecticidal and nematicidal contributions of Mexican Flora in the Search for Safer biopesticides. Molecules, 2019, 24, 897. https://doi.org/10.3390/molecules24050897 |
Hernández -Carlos B.; Gamboa-Angulo M.M. |
| Adaptation of Bacillus licheniformis to molasses for improved production of a biofertilizer strain. Agrociencia. 2019. 53, 1183-1201. |
Mota-Pacheco, L.E.; Guadarrama-Mendoza, P.C.; Salas-Coronado, R.; Escalante, A.; Montville, T.J.; Valadez-Blanco, R. |
| A network meta-analysis of the resistance of apple genotypes to powdery mildew under organic management. Scientia Horticulturae, 2019 243: 506-513.https://doi.org/10.1016/j.scienta.2018.06.009. ISSN: 0304-4238. |
Guzmán-Pantoja, L.E.; Bowater, R.J. |
| Bayesian, classical and hybrid methods of inference when one parameter value is special.Journal of Applied Statistics,, 2019 46, 1417-1437. doi.10.1080/02664763.2018.1548585. |
Bowater, Russell J.; Guzmán-Pantoja, L.E. |
| Avocado rhizobacteria emit volatile organic compounds with antifungal activity against Fusarium solani, Fusariumsp. associated with Kuroshio shot hole borer, and Colletotrichum gloeosporioides. Microbiological research..2019 219 74-83. |
Guevara-Avendaño, E.; E.; Bejarano-Bolívar, A.A.; Kiel-Martínez, A.L.; Ramírez-Vázquez, M.; Méndez-Bravo, A.; von Wobeser, E.A.; Sánchez-Rangel, D.; Guerrero-Analco, J.A.; Eskalen, A.; Reverchon, F. |
| Antifungal potential of Lauraceae rhizobacteria from a tropical montane cloud forest against Fusariumspp. Brazilian Journal of Microbiology. 2019 50 583-592. |
Reverchon, F.; García-Quiroz, W.; Guevara-Avendaño, E.; Solís-García, I.A.; Ferrera-Rodríguez, O.; Lorea-Hernández., F. |
| Astaxanthin and its Formulations as Potent Oxidative Stress Inhibitors.Pharmacognosy Reviews. 2020 14, 8-15. |
Santos-Sánchez, N.F.; Hernández-Carlos, B.; Torres-Ariño, A.; Salas-Coronado, R. |
| Diffusible and volatile organic compounds produced by avocado rhizobacteria exhibit antifungal effects against Fusarium kuroshium. Brazilian Journal of Microbiology, 2020 https://doi.org/10.1007/s42770-020-00249-6. |
Guevara-Avendaño, E.;, E.; Bravo-Castillo K.R.; Monribot-Villanueva, J.L.; Kiel-Martínez, A.L.; Ramírez-Vázquez, M.; Guerrero-Analco, J.A.; Reverchon, F. |
| Fatty acid profile of oil from has avocado seed (Persea americana Mill.) extracted by three different methods. In Avocado Consumption and Health. M.G. Melgar Lalane (Ed.), A.J. Hernández-Alvarez (Eds.). Nova Science Publishers, Inc.2020 ISBN: 978-1-53618-204-0. https://novapublishers.com/shop/avocado-consumption-and-health/ |
Salazar-Govea, A.Y.; Arellanes-Jiménez, G.; Rios-Leal, E.; Santiago-Gómez, M.P. |
| Biocontrol of Alternaria alternate and Fusarium oxysporum by Trichoderma asperelloides and Bacillus paralicheniformis in tomato plants. Antonie van Leeuwenhoek. 2020. https://doi.org/10.1007/s10482-020-01433-2 |
Ramírez-Cariño, H.F.; Guadarrama-Mendoza, P.C.; Sánchez-López, V.; Cuervo-Parra, J.A.; Ramírez-Reyes, T.; Dunlap, C.A.; Valadez-Blanco, R. |
| Oxidative stability in raw, cooked, and frozen ground beef using epazote (Chenopodium ambrosioides L.). Meat Science. 2020, 168, 108187 https://doi.org/10.1016/j.meatsci.2020.108187 |
Villalobos-Delgado, L.H.; González-Mondragón, E.G.; Ramírez-Andrade, J.; Salazar-Govea, A.Y.; Santiago-Castro, J.T. |
| Cáscara de piña (Ananas comosus) como una alternativa de antioxidante natural en un producto cárnico fresco. Revista Mexicana de Agroecosistemas. 2020, 6, 1198--1205. ISSN: 2007-9559 |
Trujillo-Santiago, E.; Villalobos-Delgado, Luz H.; Santiago-Castro, J.T.; Zafra-Ciprián, D.I.; López-Rodríguez, E.; Guzmán-Pantoja, L.E. |
| Mango-seed extract and sulphites as promoters of color and bioactive compounds retention during tray drying of mango slices. Italian Journal of Food Science, 2020, 32(4) doi.org/10.14674/IJFS-1787 |
Jiménez-Durán, A.; Sánchez-Santos, N.F.; Hernández-Carlos, B.; Juliani, H.R.; Salas-Coronado, R. |
| Quality of cooked sausages with added beef or pork heart surimi. Journal of Food Processing and preservation, 2020, 44 (12), 1-10. https://doi.org/10.1111/jfpp.14939 |
Villalobos-Delgado, L.H., Núñez, G.F.A., Alarcón, A.D., & Silva-Avila, N.J. |
| Chorizo and chouriço de carne: varieties, composition, making process and shelf life. En D. Franco., P. Muneketa., M. Pateiro., & J.M. Lorenzo (Eds.). Pork: Meat Quality and Processed Meat Products. CRC press, Taylor & Francis Group, LLC. ACEPTADO |
Villalobos-Delgado, L.H., Caro, I., Salvá, B.K., Steves, A., Ramos-Delgado, D.D., Soto, S., Cabeza-Herrera, E.A., González-Tenorio, R., & Mateo, J. |
| Origen, características estructurales, medidas de prevención, diagnóstico y fármacos potenciales para prevenir y controlar COVID-19. MedWave. 2020, 20 (8):e8037 ISBN: 07176384. DOI: 10.5867/medwave.2020.08.8037 https://www.medwave.cl/link.cgi/Medwave/Revisiones/RevisionClinica/8037.act |
Santos-Sánchez, N. F.; Salas-Coronado, R. |
| Microencapsulation of Moringa oleifera leaf powder by gelatin-polysaccharide complex. Revista de Ciencia e Ingeniería. 2020, 41, 275-284. |
Barragán-Noriega, L.; Márquez De Santis, L.; Santiago-Gómez, P.; Ruiz-Ruiz, R.I. |
| Characterization of pectin extracted under mild conditions from tempesquistle (Sideroxylon palmeri) fruit at two maturity stages. Scientiarum Polonorum, Technologia Alimentaria. 2020, 19(3), 347-357. pISSN 1644-0730, eISSSN 1898-9594. http://dx.doi.org/10.17306/J.AFS.2020.0850 |
Ayala-López, J. S.; Pacheco-Contreras, V. I.; Santos-Sánchez, N. F.; Hernández-Carlos, B.; Lara-Ruiz, G. F.; Salas-Coronado, R. |
| A new germacronolide fron Ageratina vernalis. Natural Product Research, 2020, DOI: 10.1080/14786419.2020.1827400. |
Fuentes-Figueroa, M.A., Tlapale-Lara, N., Hernández-Carlos, B., Joseph-Nathan, P., Burgueño-Tapia, E. |
| The effects of Hierba Santa (Piper auritum Kunth) on the inhibition of lipid oxidation in beef burgers. LWT - Food Science and Technology, 2021, 146, 1-9. https://doi.org/10.1016/j.lwt.2021.111428 |
Trujillo-Santiago. E., Villalobos-Delgado, L.H*., Guzmán-Pantoja, L.E., López, M.G. Zafra-Ciprián, D.I., Nevárez-Moorillón, G.V., & Santiago-Castro J.T. |
| Chorizo and chouriço de carne: varieties, composition, making process and shelf life. En D. Franco., P. Muneketa., M. Pateiro., & J.M. Lorenzo (Eds.). Pork: Meat |
Villalobos-Delgado, L.H., Caro, I., Salvá, B.K., Steves, A., Ramos-Delgado, D.D., Soto, S., |
| Quality and Processed Meat Products. CRC Press, Taylor & Francis Group, LLC. 2022. https://doi.org/10.1201/9780429324031 |
Cabeza-Herrera, E.A., González-Tenorio, R., & Mateo, J. |
| Participación en Congresos de estudiantes del posgrado y profesores del núcleo académico básico |
| Título/Congreso |
Autores |
| Optimización de un proceso de biorreactor para el crecimiento de Azospirillum spp. utilizando melazas como fuente de carbono. 46° Congreso Mexicano de Química, Querétaro, Querétaro, México, 10 al 14 de septiembre del 2011. |
Mota Pacheco, L.E.; Valadez Blanco R. |
| Evaluación del efecto del número de ciclos y potencia en la extracción asistida por microondas de fenoles y flavonoides de semillas de H. terebinthinaceus”. Presentado en el XLVI Congreso Mexicano de Química, celebrado en la Ciudad de Querétaro, Querétaro, del 10 al 14 de septiembre del 2011. Bol. Soc. Quím. Méx. 2011, 5, C/83, 86 |
López-Urbina S.I.; Santos-Sánchez,N.F.; , Salas-Coronado R. |
| Evaluación de la producción de biomasa de Azospirillum spp. empleando melazas como fuente de carbono. 13° Feria de Posgrados, Conacyt. Ensenada, B. C.; Toluca, Estado de México; y Mérida, Yucatán. 12 al 16 de marzo del 2012. |
Mota Pacheco L.E.; Valadez Blanco R. |
| Deshidratado de mango, pretratado con metabisulfito de sodio, en un secador de charolas giratorias minimizando la degradación de sus propiedades funcionales. IV Jornada de Ingeniería en Alimentos, UTM, Huajuapan de León, Oaxaca. 18 octubre del 2012. |
Jiménez Durán, A.; Salas Coronado R. |
| Dulce a base de mango Tommy Atkins (Mangifera indica L) deshidratado pretratado con metabisulfito de sodio al 1%. IV Jornada de Ingeniería en Alimentos, UTM, Huajuapan de León, Oaxaca. 18 octubre del 2012. |
Jiménez Durán, A.; Leyva Daniel I.; Ríos Ríos K.L.; Salas Coronado R. |
| Evaluación del efecto de los sulfitos sobre el contenido de β-caroteno, fenoles y vitamina C en la deshidratación del mango Tommy Atkins. 14° Feria de Posgrados, Conacyt. Colima, Colima; Cuernavaca, Morelos; Chihuahua, Chihuahua y Distrito Federal. 19 al 26 de abril del 2013. |
Jiménez Durán A.; Salas Coronado R. |
| Implementación de un método para la cuantificación de sulfitos en alimentos comerciales. 48° Congreso Mexicano de Química, Guanajuato, Guanajuato, México, 31 agosto al 4 de septiembre del 2013. |
Jiménez Durán, A.; Salas Coronado R. |
| Obtención de lacasa a partir de vinazas mezcaleras y pellets dobles formados a partir de bagazo de agave espadín-Trametes versicolor o Pleurotus spp. SIAB 2013 Simposium Internacional Agroalimentario y Biotecnológico, Bahías de Huatulco, Oaxaca, México. 19 de octubre del 2013. |
Robles González V.S.; Castillejos Márquez S.; Robles González; I.V. González Mondragón E.G. |
| Análisis termodinámico del proceso de inclusión de ácido ferúlico en ciclodextrinas. Programa de seminarios del área de Química Aplicada de la Universidad Autónoma Metropolitana, Unidad Acapotzalco. Distrito Ferderal. 2 de julio de 2014. |
Torralba González A. |
| Uso de pellets dobles formados con Trametes versicolor o Pleurotus spp. y polvo de agave espadín para la remoción de materia orgánica presente en vinazas de origen mezcalero. VIII Congreso Internacional de Ingeniería Bioquímica, XIX Congreso Nacional de Ingeniería Bioquímica, XII Jornadas Científicas de Biomedicina y Biotecnología Molecular, Mazatlán, Sinaloa, México. 9-11 de abril del 2014. |
Castillejos Márquez S.;, Robles González, I.V. González Mondragón E.G.;, Robles González V.S. |
| Análisis termodinámico del encapsulamiento del ácido ferúlico con ciclodextrinas. 10ª Reunión Internacional en Productos Naturales, Mérida, Yucatán. 21-24 de mayo del 2014. |
Torralba González A.;, Zubillaga Luna R.A.; Robles González V.S.;., González Mondragón E.G. |
| Contenido de compuestos antioxidantes en rebanadas deshidratadas de mango Tommy Atkins, pretratadas con extracto de sus semillas y sulfitos. 49° Congreso Mexicano de Química, Mérida, Yucatán, México, 17-21 de septiembre del 2014. |
Jiménez Durán, A.; Salas Coronado R. |
| Evaluación de la actividad antioxidante de extractos polares de Justicia spicigera. 49° Congreso Mexicano de Química, Mérida, Yucatán, México, 17-21 de septiembre del 2014. |
Girón Cruz N.; Salas Coronado R. |
| In vitro antiviral effect of Calea ternifolia and Agave tobala over human Metapneumovirus infectivity. American Society for Virology 34th Annual Meeting. Western University, London, Ontario, Canadá. Celebrado del 11 al 15 de Julio de 2015. |
Asprón-Moncada V.; López Hernández A.; Leyra-Tobilla L.; Robles-González V.;, González-Mondragón E.;, Tato-Zaldivar P.; Tirado R. |
| Aislamiento y caracterización de flavonoides a partir de extractos de hojas de J. spicigera con actividad antioxidante y antidiabética in vitro. Presentado en el Simposio de Química Heterocíclica en honor a la Dra. Angelina Flores Parra, celebrado en la ciudad de México, los días 28 y 29 de mayo del 2015. |
Cruz Girón N.; Santos Sánchez N.F.; Pérez Picaso L.; Salas Coronado, R.. |
| Identificación por UPLC-Qtof de compuestos polifenólicos en cáscara de Punica granatum (granada), de Oaxaca y Guanajuato. VIII Congreso de Biotecnología y bioingeniería del Sureste. Mérida Yucatán. Celebrado del 19 al 21 de octubre de 2016. |
Gómez J.F.;, Salazar A.Y.; Villalobos L.H.; González Mondragó E.G. |
| Characterization of a hybrid beverage supplemented with polyphenolic extract from Punica granatum peel. 2nd International & 3th National Student Congress of Food Science and Technology. Congreso. University of Valencia, Faculty of Pharmacy, Burjassot Campus, Valencia, España. Celebrado del 3 al 4 de marzo de 2016 |
López Hernández A.; Santiago Gómez M.P.; Arellanes Jiménez G.; Robles González V.S.; Robles González I.V.; Gómez Castillo, J.F.; González Mondragón, E. |
| Actividad antioxidante y caracterización química de extractos de Annona purpurea. 12ª Reunión Internacional de Investigación en Productos Naturales en la modalidad de cartel, organizado por la Asociación Mexicana de Investigación en Productos Naturales A. C. (AMIPRONAT) en Xalapa, Veracruz, México, del 18 al 20 de Mayo del 2016. |
Ordaz-Díaz E.; Santos-Sánchez N.F. |
| Evaluación de la actividad antioxidante y caracterización química parcial de semillas de tres variedades de Annona diversifolia. 12ª Reunión Internacional de Investigación en Productos Naturales en la modalidad de cartel, organizado por la Asociación Mexicana de Investigación en Productos Naturales A. C. (AMIPRONAT) en Xalapa, Veracruz, México, del 18 al 20 de Mayo del 2016. |
Rodríguez-Fernández, D.J.; Salas-Coronado, R.; Santos-Sánchez, N.F. |
| Productividad, contenido de fenoles totales en cepas parentales, híbridas y reconstituidas de Pleurotus djamor. 12ª Reunión Internacional de Investigación en Productos Naturales en la modalidad de cartel, organizado por la Asociación Mexicana de Investigación en Productos Naturales A. C. (AMIPRONAT) en Xalapa, Veracruz, México, del 18 al 20 de Mayo del 2016. |
Oropeza-Guerrero M.P.; Guadarrama-Mendoza P.C.; Santos-Sánchez N.F. |
| Evaluación de la actividad antioxidante de hojas y tallos de Smilax domingensis willd. (cocolmeca). 12ª Reunión Internacional de Investigación en Productos Naturales en la modalidad de cartel, organizado por la Asociación Mexicana de Investigación en Productos Naturales A. C. (AMIPRONAT) en Xalapa, Veracruz, México, del 18 al 20 de Mayo del 2016. |
Llaguno-Guilberto, J.; Santos-Sánchez, N.F. |
| Biocontrol de Alternaria alternata por Trichoderma asperelloides y Bacillus licheniformis vitro e in vivo en plantas de jitomate”, Presentación cartel, XXXIX Congreso Nacional de Control Biológico, Guadalajara, Jalisco. Noviembre, 2016. |
Ramírez Cariño, H.F.; Guadarrama Mendoza, P.C.; Sánchez López V.; Valadez Blanco, R. |
| Obtaining protein isolates and polyphenols from quinoa (Chenopodium quinoa Willd.) through alkaline extraction and ultrafiltration processes. 1er Congreso Internacional en Ciencias Alimentarias y Biotecnología. Hermosillo, Sonora. Noviembre, 2016. |
Ortigoza-Reyes, E.; Valadez-Blanco, R.; Ochoa-Velasco, C.E.; Salas-Coronado R.; Diosady L.L. |
| Identificación por UPLC-Qtof de compuestos polifenólicos en cáscara de Punica granatum (granada), de Oaxaca y Guanajuato. VIII Congreso de Biotecnología y bioingeniería del Sureste. Celebrado del 19 al 21 de octubre de 2016, Mérida, Yucatán |
Gómez, J.F.; Salazar, A.Y.; Villalobos, L.H.; González Mondragón, E.G. |
| Potencial probiótico in vitro de bacterias ácido lácticas aisladas de pulque. Presentación cartel, XVII Congreso Nacional de Biotecnología y Bioingeniería, Puerto Vallarta, Jalisco, 25 al 30 de junio de 2017. |
Ruíz Ramírez, Y.; Guadarrama Mendoza, P.C; Escalante Lozada, J.A.; Valadez Blanco, R. |
| Purificación de la enzima hidroperóxido liasa extraída de los quintoniles (Amaaranthur hybridus L).52º Congreso Mexicano de Química. 35º Congreso Nacional de Educación Química. Puerto Vallarta, Jalisco México 26-29 septiembre 2017 |
Moreno-Niño, A.; Santiago-Gómez, M.P; Salazar-Govea, A.Y. |
| Antitopoisomerase activity of flavonols from Alloispermum intergrifolium L. 2nd International Symposium on Metabolomics in Mexico. Texcoco, Estado de México, Celebrado del 12 al 14 de junio del 2017 |
Villanueva Caóongo, C.; Rojas Orizonte, M.; Ramórez-Mares M. V.; Santos-Sónchez N. F.; Salas Coronado R.; Hernóndez-Carlos B. |
| Caracterización espectroscópica de compuestos aislados de Lantana achyranthifoliaDesf. (Verbenaceae). 4ª Reunión de RMN Experimental. “Escuela Internacional de Resonancia Magnética Nuclear”, Mineral de Reforma, Hidalgo, 6 al 8 de septiembre del 2018. |
Cruz Santiago, H.; Santos Sánchez, N.F.; Villanueva-Cañongo, C.; Hernández Carlos, B. |
| Estudio químico de la parte aérea de Acalypha cuspidata (Jacq). 4ª Reunión de RMN Experimental. “Escuela Internacional de Resonancia Magnética Nuclear”, Mineral de Reforma, Hidalgo, 6 al 8 de septiembre del 2018. |
Rojas Orizonte, M.; Villanueva-Cañongo C.; Santos Sánchez, N.F.; Salas Coronado, R.; Hernández Carlos, B. |
| Evaluación de las propiedades fisicoquímicas y actividad antioxidante en miel durante su almacenamiento. 3er Congreso Internacional de Alimentos Funcionales y Nutracéuticos. Mazatlán, Sinaloa, 20-22 de junio del 2018. |
López Rodríguez, E.; González Mondragón, E.G.; Villalobos Delgado, L.H.; Pozos Salazar, O.; Güemez Ricalde, F.J.; Gómez Cansino, R. |
| Diseóo, construcción y caracterización de un deshidratador solar para chile huacle. Presentación cartel en el ChemSciE Congreso Internacional de Ingenieróa y Ciencias Quómicas, 2018. 26-27 abril, Universidad Veracruzana, Xalapa Veracruz. |
Miguel-Zóóiga, F; López-Luis, A.; Salas-Coronado, R.; Santos-Sónchez, N.F. |
| Evaluación antimicrobiana de extractos acuosos y etanólicos a partir de Hoja Santa y cáscara de mango. XX Jornadas de Investigación de 2019 de la Facultad de Ciencias Químicas. Chihuahua, Chihuahua, 9 de octubre de 2019. |
Zafra Ciprian, D.I.; Trujillo-Santiago, E.; Villalobos Delgado, L.H.; Gómez Cansino, R.; Soto Simental, S.; Nevárez-Moorillón, G.V. |
| Cáscara de piña (Ananas comosus) como una alternativa de antioxidante natural en un producto cárnico fresco. XLVI Reunión Científica de la Asociación Mexicana para la Producción Animal y Seguridad Alimentaria, A.C. Oaxaca de Juárez, Oaxaca, 16-18 de octubre del 2019. |
Trujillo-Santiago, E.; Villalobos Delgado, L.H.; Santiago-Castro, J.T.; Zafra-Ciprian, D.I.; Lopez-Rodriguez, E.; Guzman-Pantoja, L.E. |
| Producción de un concentrado celular esporulado de Bacillus licheniformis empleando un reactor de tanque agitado y membranas de microfiltración. Presentación cartel, XVIII Congreso Nacional de Biotecnología y Bioingeniería, 2019, 23 al 28 de junio, León, Guanajuato. |
Cuevas Sánchez, E.; Valadez Blanco, R.; Guadarrama Mendoza, P.C.; Ramírez Reyes, T.I. |
| Alkaline extraction and purification of huauzontle (Chenopodium berlandieri subsp. Nuttalliae) seed proteins by ultrafiltration membranes. Presentación oral. IEEE International Conference on Applied Science and Advanced Technology, 2019, 27 al 28 de noviembre, Querétaro, Querétaro. |
Hernández Marín, C.R.; Guadarrama Mendoza, P.C.; Valadez Blanco, R.; Chen, B.K.; Diosady, L.L |
| Uso de cáscara de mango manila como antioxidante natural en un producto cárnico fresco. 4ó Congreso Internacional Digital en Alimentos Funcionales y Nutracéuticos, 2020, 10 al 12 junio, México |
Zafra-Ciprión, D.I.; Guzmón-Pantoja L,E.; Soto-Simental, S.; Trujillo-Santiago, E.; Villalobos-Delgado, L.H. |
| Extractos etanólicos de hierba santa (Piper auritum) como antioxidante natural en un producto cárnico cocido. 4ó Congreso Internacional Digital en Alimentos Funcionales y Nutracéuticos: 2020 Rumbo al 2021. 2020, 10 al 12 junio, México |
Trujillo-Santiago, E.; Guzmón-Pantoja, L.E.; Santiago-Castro, J.T.; Zafra-Ciprión, D.I.; Guzmón-Mendoza, D.; Navarro-Olivera, A.A.; Villalobos-Delgado, L.H. |
| Effect of Ataulfo mango peel (Mangifera indica l.) as a natural antioxidant on the instrumental color of a raw meat product. e-LatinFood 2020. 9th Food Science, Biotechnology & Safety Congress. 11-13 de noviembre de 2020. |
Zafra-Ciprián, D.I., Villalobos-Delgado, L.H., Soto-Simental, S., Guzmán-Pantoja L.E., Trujillo-Santiago, E. |
| Indicadores de gestión de calidad del sistema hortofrutícola en México. III Simposio Internacional de Agroindustrias en Latinoamérica. Santiago Pinotepa Nacional, Oaxaca. Octubre, 2020. |
Guzmán-Pantoja, L.E., Villalobos-Delgado, L.H., Guadarrama-Mendoza, P.C., Valadez-Blanco, R., Santiago-Gómez, M.P., Bowater, R.J., Acevedo-Hernández, D.A. |
| Participación en congresos de profesores del núcleo académico básico |
| Actividad antitopoisomerasa y antimicrobiana in vitro de 1,2,3,4-tetrahidroquinoxalin-2-onas. XLVI Congreso Mexicano de Química, celebrado en la Ciudad de Querétaro, Querétaro, del 10 al 14 de septiembre del 2011. Bol. Soc. Quím. Méx. 2011, 5, trabajo oral 15, 80. |
Santos-Sánchez, N.F.;, Ramírez-Mares, M.V.; Sánchez-Burgos, J.A.; Flores-Parra, A.; Salas-Coronado, R. |
| Cuantificación de alcaloides, fenoles y flavonoides totales en extractos de hojas de Ipomoea murucoides. XLVI Congreso Mexicano de Química, celebrado en la Ciudad de Querétaro, Querétaro, del 10 al 14 de septiembre del 2011. Bol. Soc. Quím. Méx. 2011, 5, C/EST 42, 94. |
Oropeza Guerrero, M.P.; Santos-Sánchez, N.F.; Salas-Coronado, R. |
| Antidiabetic activity in vitro and total flavonoids content in Persea americana (avocado) leaves and Colubrina elliptica bark. 5th International Conference on Advanced Technologies & Treatments for Diabetes, Barcelona, Spain, February 8-11, 2012. |
Cruz-Gallegos, J.A.; Valadez-Blanco, R.; Santos Sánchez, N.F.; Salas-Coronado, R. |
| Determinación nutrimental de larvas y pupas de Ticoco. VI Simposio Internacional de Ciencia y Tecnología de Alimentos. Villahermosa, Tabasco, México. 10-14 de Septiembre de 2012. |
López Hernández A.; Salazar Govea A.Y.; Santiago Gómez, M.P.; González Mondragón E.G. |
| Analysis of the bacterial diversity present in aguamiel and pulque samples from the Mixtec Oaxacan highlands. Trabajo oral. XIV Congreso de Nacional de Biotecnología y Bioingeniería. Cancún, Quintana Roo. Junio, 2013. |
Ortiz de Ora, L.; Anaya-Castillejos, K.; Giles-Gómez, M.; Bravo-Villa G.; Escalante, A.; Valadez-Blanco, R.. |
| Caracterización proximal, contenido de fenoles y flavonoides totales y actividad antioxidante de semillas de Annona purpurea. XLVIII Congreso Mexicano de Química, celebrado en la Ciudad de Guanajuato, Guanajuato del 31 de agosto al 4 de septiembre del 2013. Bol. Soc. Quím. Méx. 2013, 7, QPNT/E3 C, 204. |
Hernández González, M.S.; Santos Sánchez, N.F.; Salas Coronado, R.. |
| Efecto de un biofertilizante a base de Bacillus spp. en la productividad y composición química proximal de frutos de jitomate. 4° Congreso Internacional de Biología, Química y Agronomía, celebrado en la ciudad de Zapopan, Jalisco, México, los días 25 a 27 de septiembre del 2013. |
Santos Sánchez, N.F.; Sustaita Rivera, F.; López Hernández, A.; Cuevas Mendoza, V.;Salas Coronado, R.; Valadez Blanco, R. |
| Efecto antifúngico de algunas especies vegetales de la flora Oaxaqueña. 4° Congreso Internacional de Biología, Química y Agronomía, celebrado en la ciudad de Zapopan, Jalisco, México, los días 25 a 27 de septiembre del 2013. |
Lira de León, K.I.; Ramírez Mares, M.V.; Santiago Martínez, J.T.; Salas Coronado, R.; Santos Sánchez, N.F.; Valadez Blanco, R.;, Sánchez López, V.; Hernández Carlos, B. |
| The polyphenolic extracts of Punica granatum has an antiviral response over respiratory syncytial virus infectivity? American Society for Virology 33rd Annual Meeting. Fort Collins, Colorado, Estados Unidos. Celebrado del 20 al 25 de junio del 2014. |
Asprón-Moncada V.; Morales, M.; González-Mondragón, E.G.; Tato-Zaldivar P.; Tirado R. |
| Evaluation of nitrogen content and plant grown promotion rhizobacteria in the bioactive compounds and antioxidant activity of tomatoes (Solanum lycopersicum L.). 6th International Congress on Food Science, Biotechnology and Safety, celebrado en la ciudad de Monterrey, Nuevo León, México, los días 8 al 10 de octubre del 2014. |
Ochoa C. E.; Salas Coronado R.; Valadez Blanco, R.; Sustaita, F.; Hernández Carlos, B.; Santos N.F. |
| Physical, proximal, and physicochemical characteristics of tomatoes (Solanum lycopersicum L.) culivated with plant grown promotion rhizobacteria and different contents of nitrogen”. 6th International Congress on Food Science, Biotechnology and Safety, celebrado en la ciudad de Monterrey, Nuevo León, México, los días 8 al 10 de octubre del 2014. |
Ochoa C.E.; Salas Coronado, R.; Valadez Blanco, R.; Sustaita, F.; Hernández-Carlos, B.; Santos Sánchez N.F. |
| Estudio químico y biológico de especies vegetales del estado de Oaxaca. Departamento de Infectómica y patogénesis Molecular CINVESTAV-IPN. 25 abril 2014. |
Hernández Carlos, B. |
| Asignación completa de los espectros de RMN 1H de alcaloides pirrolizidinicos y un nuevo eudesmanoide de Senecio polypoides. 10ª Reunión Internacional de Investigación en Productos Naturales. 21-24 mayo 2014. |
Villanueva Cañongo, C.; Pérez Hernández, N.; Hernández Carlos, B.; Cedillo Portugal, E.; Joseph Nathan, P.; Burgueño Tapia, E. |
| Caracterización de cepas de bacterias lácticas con actividad probiótica de pulque de la región Mixteca, XVI Congreso Nacional de Biotecnología y Bioingeniería, Guadalajara, Jalisco. Junio, 2015. |
Arenas Cedillo, L.F.;Valadez Blanco, R.; Escalante, A.; Giles-Gómez, M. |
| La enzima hidroperóxido liasa: Nuevas fuentes de extracción. 8º Congreso Internacional Sobre Inocuidad, Calidad y Funcionalidad de los Alimentos en la Industria y Servicios de Alimentación. Mérida, Yucatán. México Octubre, 2015. |
Mejía-Maldonado, R. A.; Espinoza-Rivera, R.; Leyva-Daniel, I.; Santiago-Gómez, M.P. |
| Caracterización fisicoquímica de extractos de jarabe de agave espadín (Angustifolia Haw). 8° Congreso Internacional Sobre Inocuidad, Calidad y Funcionalidad de los Alimentos en la Industria y Servicios de Alimentación. Mérida, Yucatán. México. Octubre, 2015. |
Salazar-Govea, A.Y.; Serrano-Aragón, M.J.; González-López. A.; Santiago-Gómez, M.P. |
| Actividad antimicrobiana de Siderolxylon palmeri contra bacterias responsables de ETAS’s. 1er Foro de Productos naturales y control de Plagas. Huajuapan de León, Oaxaca, México. Celebrado el 4 de diciembre del 2015.. |
Martínez Zulaica, I.; Aburto-Amar, R.; Villalobos-Delgado, L.H.; Franco-Fernández, M.J.; González Montiel, L. |
| Percepción sensorial del queso de aro tradicional empleando como envase natural la hoja de palma del género Brahea dulcis. IV Congreso Internacional y XV Congreso Nacional de Investigación Socioeconómica y Ambiental de la Producción Pecuaria Querétaro, México Octubre, 2015. |
Barrera García, V.D.; Contreras Martínez, P.; Quintero Salazar, B.;Santiago-Gómez, M.P. |
| Efecto de la incorporación de avena en polvo sobre la textura del queso petit suisse. Participación en el 5to Simposium Internacional de Investigación Multidisciplinaria y 6to Encuentro Nacional de Investigación Científica. Tenosique, Tabasco, México. Octubre, 2015. |
Villalobos-Delgado, L.H.; Arcila-Lozano, L.; Santiago-Gómez, M.P.; Ramírez-Andrade, J.; Soto, S.; González-Montiel, L. |
| Productos Naturales: De los estudios básicos a la innovación. Expo Feria de Posgrado 2015 Ciudad de Oaxaca. 26 de julio 2015. |
Beatriz Hernández Carlos |
| In vitro and in vivo anti-amoebic activity of Adenophyllum aurantium. XVII International Seminar in Amebiasis. Campeche Mexico 13-16 Octubre 2015. |
Herrera Martínez, M.; Hernández Ramírez, V.I.; Pichardo Hernández, D.I.; Hernández Carlos, H.; Talamás Rohana, P. |
| Bio-guided fractionation of Acalypha cuspidata aerial part extract to identified active principles against ovarian cáncer. 19th International Congress Phtytopharm 2015, Bonn, Germany, 21-24 july, 2015. |
Herrera Martínez, M.; Hernández-Carlos, B.; Chávez-Munguía, B.; Talamás-Rohana, P. |
| Diseño, construcción y validación experimental de un equipo de extracción supercrítica a escala laboratorio. XXXI Congreso Nacional de Termodinámica Durango, Durango. México Septiembre 2016. |
Martínez-Hernández, U.P.; Salazar-Govea, A.Y.; Rafael Eustaquio-Rincón; Santiago-Gómez, M.P.; Palencia-Sarmiento, C.A. |
| Extracción, identificación y cuantificación de ácidos grasos presentes en las larvas y pupas del insecto comestible denominado “Ticoco”. Congreso XVI Latin-American Congress on Chromatography (XVI COLACRO) & 9th National Meeting on Chromatography (9ENC) Lisboa, Portugal. Enero, 2016. |
López-Hernández, A.; Salazar-Govea, A.Y.; Pino-Moreno, J.M.; González-Mondragón, E.G.; Ríos-Leal, E.; Santiago-Gómez, M.P.. |
| La enzima hidroperóxido liasa del orégano (Origanum vulgare L): extracción y primera etapa de purificación utilizando cromatografía de intercambio iónico. IX Congreso Nacional y II Internacional Agroindustrial, Alimentario y Biotecnológico. Tehuacán, Puebla. México. Marzo, 2016. |
Espinoza-Rivera, R.; Santiago-Gómez, M.P. |
| Efecto antimicrobiano del extracto de epazote (Chenopodium ambrosioides L.) sobre carne molida de bovino. 9° Congreso Internacional Sobre Inocuidad, Calidad y Funcionalidad de los Alimentos en la Industria y Servicios de Alimentación” Guadalajara, Jalisco, México Septiembre, 2016. |
Ramírez Andrade, J.; Salazar Govea, A.Y.; Santiago-Castro, J.T.; Santiago Gómez, M.P.; Villalobos Delgado, L.H. |
| An in vitro study of the antiviral effect of polyphenolic extract obtained from vinazas mezcaleras wastewaters over human respiratory syncytial virus infectivity. American Society for Virology 35th Annual Meeting. Virginia Tech, Blacksburg Virginia, Estados Unidos. Celebrado del 8 al 22 de Julio de 2016. |
Leyra, L.; Robles González, V.; Edith González Mondragón, E.G.; Tirado, R. |
| Efecto antioxidante del extracto de epazote (Chenopodium ambrosioides L.) sobre carne molida de cerdo. Congreso Internacional CUCCAL (SOMEICCA, S.A). Guadalajara, Jalisco, México. Celebrado del 28 al 30 de septiembre del 2016.ISSN 2007-9613 |
Villalobos Delgado, L.H.; Ramírez Pereda, D.; Salazar Govea, A.Y.; Santiago-Castro, J.T.; Ramírez Andrade, J. |
| Efecto antimicrobiano del extracto de epazote (Chenopodium ambrosioides L.) sobre carne molida de bovino. Congreso Internacional CUCCAL (SOMEICCA, S.A). Guadalajara, Jalisco, México. Celebrado del 28 al 30 de septiembre del 2016. 2016ISSN 2007-9613. |
Ramírez Andrade, J.; Salazar Govea, A.Y.; Santiago-Castro, J.T.; Santiago Gómez, M.P.; Villalobos-Delgado, L.H. |
| Potencial Biológico de especies vegetales del estado de Oaxaca. 12a Reunión Internacional de Investigación en productos naturales, Xalapa Veracruz.19 Mayo 2016 |
Hernández Carlos, B. |
| Evaluación antioxidante, antimicrobiana y antitopoisomerasa de extractos y fracciones de Alloispermum integrifolium, Acalypha cuspidata y Adenophyllum aurantium. XXV Congreso Nacional de Educación Química Farmacéutica Biológica y XXI Reunión Nacional de Estudiantes de Farmacia. Guadalajara. Jalisco. 28-30 septiembre 2016 |
Rojas Orizonte, M.; Ramirez Mares, M. V.; Herrera Martinez, M.; Lira de León, K.I.; Villanueva Cañongo, C.; Hernández Carlos, B.. |
| Aislamiento y caracterización de cumarinas a partir de semillas de Ipomoea murucoides. 12ª Reunión Internacional de Investigación en Productos Naturales en la modalidad de cartel, organizado por la Asociación Mexicana de Investigación en Productos Naturales A. C. (AMIPRONAT) en Xalapa, Veracruz, México, del 18 al 20 de Mayo del 2016. |
Santos-Sánchez, N.F.; González-Bourget, B.J.; Hernández-Carlos, B.; Salas-Coronado, R.. |
| Estudio químico biodirigido de Magnolia dealbata Zucc. con potencial inhibitorio sobre microorganismos de interés agrícola. 12ª Reunión Internacional de investigación en Productos Naturales. Xalapa, Veracruz, México. Celebrado del 18 al 20 de mayo del 2016. |
Ramírez-Reyes, T.; Jiménez-Martínez O.; Monribot-Villanueva, J.; Flores-Estévez N.; Luna-Rodríguez M.; Guerrero-Analco, J.A. |
| Antitopoisomerase activity of flavonols from Alloispermum intergrifolium. 2nd International Symposium on Metabolomics in Mexico. Texcoco, Estado de México, Celebrado del 12 al 14 de junio del 2017. |
Villanueva Cañongo, C.; Rojas Orizonte M.; Ramírez-Mares M. V.; Santos-Sánchez N. F.; Salas Coronado R.; Hernández-Carlos B. |
| Análisis de Cnidoscolus aconitifolius (chaya) como posible fuente de ácido ferúlico. Congreso Internacional de Investigación Academia Journals Celaya, Guanajuato, México. Celebrado del 8 al 10 de noviembre del 2017. ISBN 978-1-939982-32-2. |
Ortiz-Mora, E.F.; González Mondragón, E.G.;; Hernández García, Y.; Villalobos-Delgado, Luz H.; Santiago-Gómez, M.P.; Salazar-Govea, A.Y. |
| Red color stability using epazote as a natural antioxidant in raw beef. LatinFood2018. 8Th Food Science, Biotechnology & Safety Congress. Puerto Vallarta, Jalisco, 14-16 noviembre 2018. |
Villalobos-Delgado L.H.; González-Mondragón E.G.; Santiago-Castro J.T.; Ramírez A.J.; Salazar Govea, A.Y. |
| Docking of thiophenes isolated from Adenophyllum aurantium and Entamoeba histolytica Rho 1. XIX International Seminar on Amebiasis. Puebla, Puebla, México. 24 al 28 de abril del 2018. |
Herrera-Martínez, M.; Matus-Meza, A.S.; Hernández-Carlos, B.; Chóvez-Munguía, B.; Talamás-Rohana, P. |
| Aislamiento y caracterización de bacterias con potencial biofertilizante en suelo rizosférico de Physalys sp. silvestre. III Foro de Productos Naturales, Alimentos y Control de Plagas. Universidad Tecnológica de la Mixteca, Huajuapan de León, Oaxaca. Celebrado del 5 al 6 de diciembre del 2019. |
Ramírez-Carióo, H.; Morales-García, I.; Guadarrama-Mendoza, P.; Martínez-Gutiérrez, G.A.; Valadez-Blanco, R. |
| Produção de pernil curado e maturado de ovinos. III Simpósio Ibero-Americano de Marcas de Qualidade de Produtos Cárneos e Cadeia Produtiva da Carne (III SIACARNE). Petronila, Brasil. Diciembre, 2021. |
Villalobos-Delgado, L.H |
| Participación de estudiantes del posgrado y profesores del núcleo académico básico en Patentes y solicitudes |
| Descripción |
Autores |
| Dispositivo para el monitoreo en línea del color de fluidos. Patente mexicana No. 339500. Solicitud: MX/a/2014/014168. Sometimiento: 20-Nov-2014. Expedición: 8-Abr-2016. Vencimiento: 20-Nov-2034. |
Miranda-Luna, R.; Pacheco-López, G.; Valadez Blanco, R. |
| Composición para contrarestar infecciones de vías respiratorias por el virus sincitial respiratorio humano. Solicitud de patente MX/a/2017/007342, Fecha de presentación:06/06/2017.
Clasificación CIP: A61K 36/185 (2006.01), A61P 11/00 (2006.01), A61P 31/12 /2006.01) |
López Hernández, A.; González-Mondragón, E.G.; Gómez-Castillo, F.; Santiago-Gómez, M.P.; Tirado-Mendoza, R. |
| Crema para el mejoramiento de la piel con arrugas. Solicitud de patente MX/1/2018/003120, Fecha de presentación 13/03/2018. Clasificación CIP A61Q 19/08(2006.01) A61K 8/347 (2006.08), A61K 8/49(2006.01), A61K 8/9789 (2017.01) |
Hernández Carlos, B.; Villanueva-Cañongo, C.; Santos-Sánchez, N.F.; Salas-Coronado, R. |
| Fotobiorreactor con reducción de bioincrustaciones por medio de panel ondulado. Solicitud de Patente MX/a/2018/001301, Fecha de presentación 30/01/2018. Clasificación CIP C12M 1/00 (2006.01) C12N 1/12 (2006.01) |
Vázquez-Cid de León, C.; Aguilar-Cruz, C.; Rodríguez-Camacho, G.R.; Carazo-Luna, J.A.; Márquez-Miranda, M.; Manzano-Herrera, M.; Salas-Coronado, R.; Montesinos-González, S. |
| Secador Solar Mixto con Flujo Direccionado de Aire. Solicitud de Patente Mx/a/2018/012339, Fecha de presentación 05/10/2018. Clasificación CIP F24S 20/30 (2018.01) |
López-Luis, A.; Hernández-Carlos, B.; Miguel-Zúñiga, F.; Santos-Sánchez, N.F.; Salas-Coronado, R. |
| Proceso semicontinuo de producción de pulque en condiciones estandarizadas usando un reactor por lotes con recambios secuenciales a partir de aguamiel esterilizado en frío. Solicitud de patente MX/a/2020/000360. Fecha de sometimiento: 18-Dic-2019. |
Guadarrama-Mendoza, P.C.; Valadez Blanco, R. |
El proceso de admisión
Para la admisión de los alumnos al posgrado MCPNyAl se realiza la secuencia siguiente:
- Presentación de un examen de conocimientos para su ingreso al propedéutico. Este examen comprende las materias de Bioquímica, Química de alimentos, Matemáticas, y Química Orgánica (se adjunta guía de estudios).
- Entrevista por parte del comité de admisión, formado por tres miembros del núcleo académico básico (NAB). Donde se evalúan cuatro aspectos: a) Trayectoria académica/profesional y metas profesionales; b) Capacidades personales y habilidades de trabajo experimental; c) Actitudes para trabajo de investigación y estudios de posgrado; y d) Intenciones de inversión de tiempo en el programa de maestría. Se publican las fechas para la presentación de exámenes y entrevista.
- Con base en los resultados del examen de conocimientos y la entrevista se seleccionan los alumnos que participarán en el propedéutico, el resultado se les hace llegar por escrito desde la División de Estudios de Posgrado. En el curso propedéutico se estudian las materias Bioquímica, Química de Alimentos, Matemáticas, y Química Orgánica. Este curso propedéutico es de ocho semanas y se imparte por profesores del NAB, y se evalúan los conocimientos al final de los cursos. El profesor encargado de la materia imparte cursos, analizan artículos científicos relacionados con el tema, según sea el caso. En algunas ocasiones los alumnos llegan a presentar algún tema. Durante este curso propedéutico se realizan exámenes parciales, para un monitoreo del avance académico de los alumnos. Y al final del curso propedéutico se aplica el examen final que permitirá la selección definitiva de los alumnos al programa de posgrado. Esta selección es realizada por el comité de admisión del núcleo académico básico y se analizan los resultados de los exámenes finales las materias y su entrevista. Se redacta un acta de admisión que se hace llegar a la División de Estudios de Posgrado.
- A los alumnos admitidos se les comunica por escrito el dictamen de admisión, oficio que firma el jefe de la División de Estudios de Posgrado.
FECHAS
| Solicitud y entrega de documentos |
16 de febrero al 26 de junio de 2024 |
| Examen de selección |
01 de julio de 2024 |
| Entrevista |
02 de julio de 2024 |
| Inscripciones al curso propedéutico |
01 al 12 de julio de 2024 |
| Curso propedéutico |
29 de julio al 20 de septiembre de 2024 |
Requisitos
- Dos copias del acta de nacimiento
- Dos copias del certificado de licenciatura
- Dos copias del título profesional (en caso de no contar con el título, puede traer un oficio en donde su universidad indique que cuenta con la opción de titulación a través de créditos de maestría)
- Dos copias de la cédula profesional
- Carta de exposición de motivos
- Currículum vitae
- Seis fotografías tamaño infantil blanco y negro
- Constancia de examen estandarizado TOEFL con un score mínimo de 450 o su equivalente (Cambridge)
- Dos cartas de recomendación avaladas por profesores o investigadores ya sea nacionales o extranjeros.
Nota: Las cartas serán dirigidas al Comité de Selección de Maestría en Ciencias: Productos Naturales y Alimentos. Toda la documentación debe entregarse en tamaño carta junto con el pago del examen de selección en original y copia.
En caso de ser estudiante extranjero, añadir:
- Documentación probatoria de su estancia legal en el país: pasaporte, FM3 o visa de estudiante (original* y copia).
- Presentar los documentos académicos expedidos en el extranjero, certificados por el país de origen y la Secretaría de Relaciones Exteriores de México (original* y copia). Documentos apostillados
- Constancia del dominio del idioma español, si éste es diferente al idioma materno del candidato, emitido por el centro de idioma de la UTM (original* y copia).
(* Estos originales serán devueltos una vez que sea realizado el cotejo).
| A V I S O: A los interesados en inscribirse al programa. Por favor mandar la documentación vía e-mail al correo: blaver102@mixteco.utm.mx, con la Srita. Blanca Nava, cualquier cambio de fecha se las haremos saber por esta misma vía. |
|
Guía para el examen de selección (descargar)
Material del Curso Propedeútico: (descargar)
Becas CONAHCYT
Nuestro programa de Maestría en Ciencias: Productos Naturales y Alimentos pertenece al padrón de excelencia de CONACYT. Los alumnos admitidos a nuestro programa de posgrado que tengan un promedio mínimo de ocho de sus estudios de licenciatura serán becarios CONACYT, este promedio mínimo se debe mantener durante el transcurso de los estudios de maestría para seguir siendo becarios. La postulación de beca se hace en orden de prioridad de acuerdo al promedio del alumno.
INFORMES
Avenida. Doctor Modesto Seara Vázquez, Acatlima, Huajuapan de León, Oax., México, C.P.69000 División de Estudios de Posgrado y Departamento de Servicios Escolares. Tel. y Fax. (953) 53 2 03 99 ext. 300, 110 y 768, e-mail.- posgrado@mixteco.utm.mx, Servicios Escolares; escolar@mixteco.utm.mx
CONTACTO
Dra. Silvia Reyes Mora
Jefa de la División de Estudios de Posgrado
E-mail: jdivisionposgrado@mixteco.utm.mx
Teléfonos: (953) 532 03 99/202 14 Ext. 768
Dr. Raúl Salas Coronado
Coordinador Académico
E-mail: rsalas@mixteco.utm.mx
Teléfono: (953) 532 03 99/202 14 Ext. 400
El Consejo Nacional de Humanidades, Ciencias y Tenologías (CONAHCYT) otorga becas de manutención y becas mixtas para alumnos que se encuentran inscritos en programas de posgrado que pertenecen al Programa Nacional de Posgrado de Calidad (PNPC).
|
|